Mysql基础
🌟0.什么是MYSQL
MySQL 是⼀个开源的关系型数据库,现在⾪属于 Oracle 公司。
删除/创建一张表
DROP TABLE 删除表CREATE TABLE 创建表
创建表的时候,可以通过 PRIMARY KEY 设定主键。
1 | CREATE TABLE users ( |
写一个升序/降序的SQL语句
可以使用ORDER BY字句对查询结果进行排序.
默认情况下是升序排序.如需要降序,使用关键字DESC
例子:
1 | SELECT id, name, salary |
如若对多个字段进行排序:
1 | SELECT id, name, salary |
优先级从左到右,相当于先按工资降序,工资相同再按照姓名升序.
MYSQL出现性能差的原因
可能是 SQL 查询使⽤了全表扫描,也可能是查询语句过于复杂,如多表JOIN或嵌套⼦查询。
也有可能是单表数据量过⼤。
通常情况下,增加索引就可以解决大部分的性能问题.对于热点数据,增加redis缓存,减轻对数据库的压力.
1.两张表怎么进行连接
可以通过内连接inner join、外连接 outer join 、交叉连接 cross join 等方式来进行连接.
什么是内连接
内连接⽤于返回两个表中有匹配关系的⾏。假设有两张表,⽤户表和订单表,想查询有订单的⽤户,就可以使⽤内连接 users INNER JOIN orders,按照⽤户 ID 关联就⾏了。
1 | SELECT users.name, orders.order_id |
两表匹配的行才会输出.
什么是外连接
和内连接不同,外连接不仅返回两个表中匹配的⾏,还返回没有匹配的⾏,⽤ null 来填充。
外连接⼜分为左外连接 left join 和右外连接 right join。
left join 会保留左表中符合条件的所有记录,如果右表中有匹配的记录,就返回匹配的记录,否则就⽤null 填充,常⽤于某表中有,但另外⼀张表中可能没有的数据的查询场景。假设要查询所有⽤户及他们的订单,即使⽤户没有下单,就可以使⽤左连接:
1 | SELECT users.id, users.name, orders.order_id |
(这里面左表就是users,users所有行都会输出)
右连接就是左连接的镜像,right join 会保留右表中符合条件的所有记录,如果左表中有匹配的记录,就返回匹配的记录,否则就⽤ null 填充。
什么是交叉连接
交叉连接会返回两张表的笛卡尔积,也就是将左表的每⼀⾏与右表的每⼀⾏进⾏组合,返回的⾏数是两张表⾏数的乘积。
假设有 A 表和 B 表,A 表有 2 ⾏数据,B 表有 3 ⾏数据,那么交叉连接的结果就是 2 * 3 = 6 ⾏。
笛卡尔积是数学中的⼀个概念,例如集合 A={a,b},集合 B={0,1,2} ,那么 A x B= {<a,0>,<a,1>,<a,2>,<b,0>,<b,1>,<b,2>,}。
1 | SELECT A.id, B.id |
2.内连接 左连接 右连接有什么区别
左连接 FROM 表a join 表b 相当于 a在左 b在右
MySQL 的连接主要分为内连接和外连接,外连接⼜可以分为左连接和右连接。
内连接相当于找两表的交集.
左连接和右连接可以⽤来找出两个表中不同的记录,相当于两个数据集的并集。两者的区别是,左连接会保留左表中符合条件的所有记录,右连接则刚好相反。
例子:
有三张表,⼀张⽂章表 article,主要存⽂章标题 title.
⼀张⽂章详情表 article_detail,主要存⽂章的内容 content.
⼀张⽂章评论表 comment,主要存评论 content.
三个表通过⽂章 id关联。
内连接:
返回至少有评论的文章标题和评论内容
1 | SELECT LEFT(a.title, 20) AS ArticleTitle, LEFT(c.content, 20) AS CommentContent |
左连接:
返回所有⽂章的标题和⽂章评论,即使某些⽂章没有评论(填充为 NULL)。
1 | SELECT LEFT(a.title, 20) AS ArticleTitle, LEFT(c.content, 20) AS |
右连接:
调换了位置
1 | SELECT LEFT(a.title, 20) AS ArticleTitle, LEFT(c.content, 20) AS |
3.数据库的三大范式

- 第⼀范式:
确保表的每⼀列都是不可分割的基本数据单元.
⽐如说⽤户地址,应该拆分成省、市、区、详细地址等 4 个字段。
相当于保持列的原子性.
- 第⼆范式:
要求表中的每⼀列都和主键直接相关。
⽐如在订单表中,商品名称、单位、商品价格等字段应该拆分到商品表中。然后再创建一个订单商品关联表.不能出现部分依赖的情况.
相当于让解决复合主键的部分依赖问题.
订单明细(订单ID, 产品ID, 产品名称, 数量)
↑ 复合主键是(订单ID, 产品ID),但”产品名称”只依赖”产品ID”(部分依赖)
修改为:
订单明细(订单ID, 产品ID, 数量)
产品(产品ID, 产品名称)
- 第三范式:
⾮主键列应该只依赖于主键列。
⽐如说在设计订单信息表的时候,可以把客户名称、所属公司、联系⽅式等信息拆分到客户信息表中,然后在订单信息表中⽤客户编号进⾏关联。
**相当于消除传递依赖.**将传递依赖的字段(A→B→C,其中A是主键)拆分到新表中。
学生(学号, 姓名, 宿舍号, 宿舍费用)
↑ “宿舍费用”依赖”宿舍号”,而”宿舍号”依赖”学号”(传递依赖)
修改为:
学生(学号, 姓名, 宿舍号)
宿舍(宿舍号, 宿舍费用)
建表时需要考虑哪些问题
⾸先需要考虑表是否符合数据库的三⼤范式,确保字段不可再分,消除⾮主键依赖,确保字段仅依赖于主键等。
然后在选择字段类型时,应该尽量选择合适的数据类型。
在字符集上,尽量选择 utf8mb4,这样不仅可以⽀持中⽂和英⽂,还可以⽀持表情符号等。
当数据量较⼤时,⽐如上千万⾏数据,需要考虑分表。⽐如订单表,可以采⽤⽔平分表的⽅式来分散单表存储压⼒。
水平分表(按行拆分):
水平分表是将同一张表中的数据按行拆分到多个结构相同的表中
- 按照id范围分表
- 按照时间范围分表
- 按照hash分表
- 按照地域分表
垂直分表(按列拆分):
不同分表包含不同字段,表字段过多或冷热数据分离时使用.
4.varchar 与 char 的区别
latin1 字符集,且列属性定义为 NOT NULL。
varchar 是可变⻓度的字符类型,原则上最多可以容纳 65535 个字符,但考虑字符集,以及MySQL 需要 1 到 2 个字节来表示字符串⻓度,所以实际上最⼤可以设置到 65533。char 是固定⻓度的字符类型,当定义⼀个 CHAR(10) 字段时,不管实际存储的字符⻓度是多少,都只会占⽤ 10 个字符的空间。如果插⼊的数据⼩于 10 个字符,剩余的部分会⽤空格填充。

varchar在输入过长时也会截断.
5.blob 和 text 有什么区别
blob ⽤于存储⼆进制数据,⽐如图⽚、⾳频、视频、⽂件等;但实际开发中,我们都会把这些⽂件存储到 OSS 或者⽂件服务器上,然后在数据库中存储⽂件的 URL。
text ⽤于存储⽂本数据,⽐如⽂章、评论、⽇志等。
6.DATETIME 和 TIMESTAMP 有什么区别
DATETIME 直接存储⽇期和时间的完整值,与时区⽆关。TIMESTAMP 存储的是 Unix 时间戳,1970-01-01 00:00:01 UTC 以来的秒数,受时区影响。
另外,DATETIME 的默认值为 null,占⽤ 8 个字节;TIMESTAMP 的默认值为当前时间——CURRENT_TIMESTAMP,占 4 个字节,实际开发中更常⽤,因为可以⾃动更新。
7. in 和 exists 的区别
当使⽤ IN 时,MySQL 会⾸先执⾏⼦查询,然后将⼦查询的结果集⽤于外部查询的条件。这意味着⼦查询的结果集需要全部加载到内存中。
⽽ EXISTS 会对外部查询的每⼀⾏,执⾏⼀次⼦查询。如果⼦查询返回任何⾏,则EXISTS条件为真。EXISTS 关注的是⼦查询是否返回⾏,⽽不是返回的具体值。
1 | -- IN 的临时表可能成为性能瓶颈 |
IN 适⽤于⼦查询结果集较⼩的情况。如果⼦查询返回⼤量数据,IN的查询效率会下降,因为他会把整个结果存到内存当中.
⽽ EXISTS 适⽤于⼦查询结果集可能很⼤的情况。由于 EXISTS 只需要判断⼦查询是否返回⾏,⽽不需要加载整个结果集,因此在某些情况下性能更好,特别是当⼦查询可以使⽤索引时。
NULL值
IN的返回结果中如果有NULL值,可能会出现意料外的情况:
比如WHERE column IN ((subquery)),如果subquery为NULL,这个条件永远不会为真,除非column也为NULL.
EXISTS如果有NULL值的话,因为EXISTS只关心是否有⾏,所以不会出现NULL值的影响.
8.记录货币⽤什么类型⽐较好?
如果是电商、交易、账单等涉及货币的场景,建议使⽤ DECIMAL 类型,因为 DECIMAL 类型是精确数值类型,不会出现浮点数计算误差。
如果是银⾏,涉及到⽀付的场景,建议使⽤ BIGINT 类型。可以将货币⾦额乘以⼀个固定因⼦,⽐如 100,表示以“分”为单位,然后存储为 BIGINT 。这种⽅式既避免了浮点数问题,同时也提供了不错的性能。但在展示的时候需要除以相应的因⼦。
为什么不推荐使⽤ FLOAT 或 DOUBLE?
因为 FLOAT 和 DOUBLE 都是浮点数类型,会存在精度问题。
在许多编程语⾔中, 0.1 + 0.2 的结果会是类似 0.30000000000000004 的值,⽽不是预期的 0.3 。
9.🌟如何存储emoji?
因为 emoji是 4 个字节的 UTF-8 字符,⽽ MySQL 的 utf8 字符集只⽀持最多 3 个字节的 UTF-8 字符,所以在 MySQL 中存储 emoji 时,需要使⽤ utf8mb4 字符集。
MySQL 8.0 已经默认⽀持 utf8mb4 字符集,可以通过 SHOW VARIABLES WHERE Variable_name LIKE 'character\_set\_%' OR Variable_name LIKE 'collation%'; 查看。
10.drop、delete 与 truncate 的区别?
DROP是物理删除,⽤来删除整张表,包括表结构,且不能回滚。DELETE⽀持⾏级删除,可以带 WHERE 条件,可以回滚。TRUNCATE⽤于清空表中的所有数据,但会保留表结构,不能回滚。
11.UNION 与 UNION ALL 的区别?
UNION 会⾃动去除合并后结果集中的重复⾏。UNION ALL 不会去重,会将所有结果集合并起来。
12.count(1)、count(*) 与 count(列名) 的区别?
在InnoDB引擎里面,count(1)和count(*)没有任何区别,都用来统计所有行,包括NULL.
如果有索引,那么count(1)和count(*)都会走索引,而count(列名)会走主键索引.
COUNT(列名) 只统计列名不为 NULL 的⾏数。
13.SQL 查询语句的执⾏顺序了解吗?

了解,先执行FROM确定主表,,再执⾏JOIN连接,然后 WHERE 进⾏过滤,接着 GROUP BY 进⾏分组,HAVING 过滤聚合结果,SELECT 选择最终列,ORDER BY 排序,最后 LIMIT 限制返回⾏数。
WHERE 先执⾏是为了减少数据量,HAVING 只能过滤聚合数据,ORDER BY 必须在SELECT 之后排序最终结果,LIMIT 最后执⾏以减少数据传输。

这个执⾏顺序与编写 SQL 语句的顺序不同,这也是为什么有时候在 SELECT ⼦句中定义的别名不能在 WHERE ⼦句中使⽤得原因,因为 WHERE 是在 SELECT 之前执⾏的。
LIMIT 为什么在最后执⾏?
因为 LIMIT 是在最终结果集上执⾏的,如果在 WHERE 之前执⾏ LIMIT,那么就会先返回所有⾏,然后再进⾏ LIMIT 限制,这样会增加数据传输的开销。
ORDER BY 为什么在 SELECT 之后执⾏?
因为排序需要基于最终返回的列,如果 ORDER BY 早于 SELECT 执⾏,计算 类的聚合函数就会出问题。
比如说如果要按照所选的平均值排序,order by先执行,还没有计算平均值.
14.介绍⼀下 MySQL 的常⽤命令

MySQL 的常⽤命令主要包括数据库操作命令、表操作命令、⾏数据 CRUD 命令、索引和约束的创建修改命令、⽤户和权限管理的命令、事务控制的命令等。
1 | -- 数据库操作 |
说说数据库操作命令?
CREATE DATABASE database_name; ⽤于创建数据库;USE database_name;⽤于显示所有数据库;DROP DATABASE database_name;⽤于删除数据库;SHOW DATABASES; 换数据库。
说说表操作命令?
CREATE TABLE table_name (列名1 数据类型1, 列名2 数据类型2,...); 用于创建表;DROP TABLE table_name; 用于删除表;SHOW TABLES; 用于显示所有表;DESCRIBE table_name; 用于查看表结构;ALTER TABLE table_name ADD column_name datatype; 用于修改表。
说说行数据的 CRUD 命令?
INSERT INTO table_name (column1, column2, ...) VALUES (value1, value2, ...); 用于插入数据;SELECT column_names FROM table_name WHERE condition; 用于查询数据;UPDATE table_name SET column1 = value1, column2 = value2 WHERE condition; 用于更新数据;DELETE FROM table_name WHERE condition; 用于删除数据。
说说索引和约束的创建修改命令?
CREATE INDEX index_name ON table_name (column_name); 用于创建索引;ALTER TABLE table_name ADD PRIMARY KEY (column_name); 用于添加主键;ALTER TABLE table_name ADD CONSTRAINT fk_name FOREIGN KEY (column_name) REFERENCES parent_table (parent_column_name); 用于添加外键。
说说用户和权限管理的命令?
CREATE USER 'username'@'host' IDENTIFIED BY 'password'; 用于创建用户;GRANT ALL PRIVILEGES ON database_name.table_name TO 'username'@'host'; 用于授予权限;REVOKE ALL PRIVILEGES ON database_name.table_name FROM 'username'@'host'; 用于撤销权限;DROP USER 'username'@'host'; 用于删除用户。
说说事务控制的命令?
START TRANSACTION; 用于开始事务;COMMIT; 用于提交事务;ROLLBACK; 用于回滚事务。
15.MySQL bin 目录下的可执行文件了解吗
MySQL 的 bin 目录下有很多可执行文件,主要用于管理 MySQL 服务器、数据库、表、数据等。
比如说:mysql:用于连接 MySQL 服务器mysqldump:用于数据库备份,对数据备份、迁移或恢复时非常有用mysqladmin:用来执行一些管理操作,比如说创建数据库、删除数据库、查看 MySQL 服务器的状态等。mysqlcheck:用于检查、修复、分析和优化数据库表,对数据库的维护和性能优化非常有用。mysqlimport:用于从文本文件中导入数据到数据库表中,适合批量数据导入。mysqlshow:用于显示 MySQL 数据库服务器中的数据库、表、列等信息。mysqlbinlog:用于查看 MySQL 二进制日志文件的内容,可以用于恢复数据、查看数据变更等。
16.MySQL 第 3-10 条记录怎么查?
可以使用 limit 语句,结合偏移量和行数来实现。
1 | SELECT * FROM table_name LIMIT 2, 8; |
limit 语句用于限制查询结果的数量,偏移量表示从哪条记录开始,行数表示返回的记录数量。
2:偏移量,表示跳过前两条记录,从第三条记录开始。
8:行数,表示从偏移量开始,返回 8 条记录。
偏移量是从 0 开始的,即第一条记录的偏移量是 0;如果想从第 3 条记录开始,偏移量就应该是 2。
17.用过哪些 MySQL 函数?
用过挺多的,比如说处理字符串的函数:CONCAT(): 用于连接两个或多个字符串。LENGTH(): 用于返回字符串的长度。SUBSTRING(): 从字符串中提取子字符串。REPLACE(): 替换字符串中的某部分。TRIM(): 去除字符串两侧的空格或其他指定字符。
处理数字的函数:ABS(): 返回一个数的绝对值。ROUND(): 四舍五入到指定的小数位数。MOD(): 返回除法操作的余数。
日期和时间处理函数:NOW(): 返回当前的日期和时间。CURDATE(): 返回当前的日期。
汇总函数:SUM(): 计算数值列的总和。AVG(): 计算数值列的平均值。COUNT(): 计算某列的行数。
逻辑函数:IF(): 如果条件为真,则返回一个值;否则返回另一个值。CASE: 根据一系列条件返回值。
18.说说 SQL 的隐式数据类型转换?
当一个整数和一个浮点数相加时,整数会被转换为浮点数。SELECT 1 + 1.0; – 结果为 2.0
当一个字符串和一个整数相加时,字符串会被转换为整数。SELECT '1' + 1; – 结果为 2
隐式转换会导致意想不到的结果,最好通过显式转换来规避。SELECT CAST('1' AS SIGNED INTEGER) + 1; – 结果为 2
19. 说说 SQL 的语法树解析?
SQL 语法树解析是将 SQL 查询语句转换成抽象语法树 —— AST 的过程,是数据库引擎处理查询的第一步,也是防止 SQL 注入的重要手段。
通常分为 3 个阶段。
第一个阶段,词法分析:拆解 SQL 语句,识别关键字、表名、列名等。
—start—
比如说:
SELECT id, name FROM users WHERE age > 18;
将会被拆解为:
[SELECT] [id] [,] [name] [FROM] [users] [WHERE] [age] [>] [18] [;]
—end—
第二个阶段,语法分析:检查 SQL 是否符合语法规则,并构建抽象语法树。
—start—
比如说上面的语句会被构建成如下的语法树:
SELECT
/ \
Columns FROM
/ \ |
id name users
|
WHERE
|
age > 18
或者这样表示:
SELECT
├── COLUMNS: id, name
├── FROM: users
├── WHERE
│ ├── CONDITION: age > 18
—end—
第三个阶段,语义分析:检查表、列是否存在,进行权限验证等。
—start—
比如说执行:
SELECT id, name FROM users WHERE age > ‘eighteen’;
会报错:
ERROR: Column ‘age’ is INT, but ‘eighteen’ is STRING.
—end—
数据库架构
20.说说 MySQL 的基础架构?
MySQL 采用分层架构,主要包括连接层、服务层、和存储引擎层。
①、连接层主要负责客户端连接的管理,包括验证用户身份、权限校验、连接管理等。可以通过数据库连接池来提升连接的处理效率。
②、服务层是 MySQL 的核心,主要负责查询解析、优化、执行等操作。在这一层,SQL 语句会经过解析、优化器优化,然后转发到存储引擎执行,并返回结果。这一层包含查询解析器、优化器、执行计划生成器、日志模块等。
③、存储引擎层负责数据的实际存储和提取。MySQL 支持多种存储引擎,如 InnoDB、MyISAM、Memory 等。
binlog写入在哪一层?
binlog 在服务层,负责记录 SQL 语句的变化。它记录了所有对数据库进行更改的操作,用于数据恢复、主从复制等。
21.🌟一条查询语句SELECT是如何执行的?
当我们执行一条 SELECT 语句时,MySQL 并不会直接去磁盘读取数据,而是经过 6 个步骤来解析、优化、执行,然后再返回结果。
第一步,客户端发送 SQL 查询语句到 MySQL 服务器。
第二步,MySQL 服务器的连接器开始处理这个请求,跟客户端建立连接、获取权限、管理连接。
第三步,解析器对 SQL 语句进行解析,检查语句是否符合 SQL 语法规则,确保数据库、表和列都是存在的,并处理 SQL 语句中的名称解析和权限验证。
第四步,优化器负责确定 SQL 语句的执行计划,这包括选择使用哪些索引,以及决定表之间的连接顺序等。
第五步,执行器会调用存储引擎的 API来进行数据的读写。
第六步,存储引擎负责查询数据,并将执行结果返回给客户端。客户端接收到查询结果,完成这次查询请求。
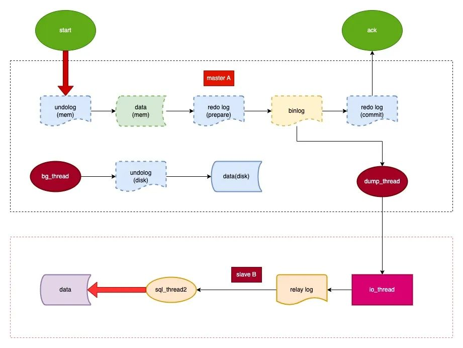
22.一条更新语句UPDATE是如何执行的?
undo log 回滚日志: 用于事务的回滚操作.
redo log 重做日志: 用于实现事务的持久性,保持数据一致性.
总的来说,一条 UPDATE 语句的执行过程包括读取数据页、加锁解锁、事务提交、日志记录等多个步骤。
拿 update test set a=1 where id=2 举例来说:
在事务开始前,MySQL 需要记录undo log,用于事务回滚。
| 操作 | id | 旧值 | 新值 |
|---|---|---|---|
| update | 2 | N | 1 |
除了记录 undo log,存储引擎还会将更新操作写入 redo log,状态标记为 prepare,并确保 redo log 持久化到磁盘。这一步可以保证即使系统崩溃,数据也能通过 redo log 恢复到一致状态。
写完redo log 后,MySQL 会获取行锁,将 a 的值修改为 1,标记为脏页,此时数据仍然在内存的 buffer pool 中,不会立即写入磁盘。后台线程会在适当的时候将脏页刷盘,以提高性能。
最后提交事务,redo log 中的记录被标记为 committed,行锁释放。
如果 MySQL 开启了 binlog,还会将更新操作记录到 binlog 中,主要用于主从复制。
以及数据恢复,可以结合 redo log 进行点对点的恢复。binlog 的写入通常发生在事务提交时,与 redo log 共同构成“两阶段提交”,确保两者的一致性。
注意,redo log 的写入有两个阶段的提交,一是 binlog 写入之前prepare 状态的写入,二是binlog写入之后 commit 状态的写入。
23.说说 MySQL 的段区页行
MySQL 是以表的形式存储数据的,而表空间的结构则由段、区、页、行组成。
①、段:表空间由多个段组成,常见的段有数据段、索引段、回滚段等。
创建索引时会创建两个段,数据段和索引段,数据段用来存储叶子节点中的数据;索引段用来存储非叶子节点的数据。
回滚段包含了事务执行过程中用于数据回滚的旧数据。
②、区:段由一个或多个区组成,区是一组连续的页,通常包含 64 个连续的页,也就是 1M 的数据。
使用区而非单独的页进行数据分配可以优化磁盘操作,减少磁盘寻道时间,特别是在大量数据进行读写时。
③、页:页是 InnoDB 存储数据的基本单元,标准大小为 16 KB,索引树上的一个节点就是一个页。
也就意味着数据库每次读写都是以 16 KB 为单位的,一次最少从磁盘中读取 16KB 的数据到内存,一次最少写入 16KB 的数据到磁盘。
④、行:InnoDB 采用行存储方式,意味着数据按照行进行组织和管理,行数据可能有多个格式,比如说 COMPACT、REDUNDANT、DYNAMIC 等。
MySQL 8.0 默认的行格式是 DYNAMIC,由COMPACT 演变而来,意味着这些数据如果超过了页内联存储的限制,则会被存储在溢出页中。
可以通过 show table status like ‘%article%’ 查看行格式。
了解 MySQL的数据行、行溢出机制吗?
InnoDB从磁盘中读取数据的最小单位是数据页。
一 行有哪些格式
Mysql的数据行有两种格式:Compact格式和Redundant格式。Compact是一种紧凑的行格式,设计的初衷就是为了让一个数据页中可以存放更多的数据行。
你品一品,让一个数据页中可以存放更多的数据行是一个多么激动人心的事,MySQL以数据页为单位从磁盘中读数据,如果能做到让一个数据页中有更多的行,那岂不是使用的空间变少了,且整体的效率直线飙升?
官网介绍:Compact能比Redundant格式节约20%的存储。
Compact从MySQL5.0引入,MySQL5.1之后,行格式默认设置成 Compact 。所以本文描述的也是Compact格式。
二、紧凑的行格式长啥样?
表中有的列允许为null,有的列是变长的varchar类型。
那Compact行格式是如何组织描述这些信息的呢?如下图:

每部分包含的数据可能要比我上面标注的1、2、3还要多。
为了给大家更直观的感受和理解我只是挑了一部分展示给大家看。
三、MySQL单行能存多大体量的数据?
在MySQL的设定中,单行数据最大能存储65535byte的数据(注意是byte,而不是字符)
MySQL不允许创建一个长度为65535byte的列,因为数据页中每一行中都有我们上图提到的隐藏列。
所以将varchar的长度降低到65532byte即可成功创建该表.
所以如果你将charset换成utf8这种编码格式,那varchar(N)中的N其实指的N个字符,而不是N个byte。
假如encode=utf8时三个byte表示一个字符。那么65535 / 3 = 21845个字符。
四、Compact格式是如何做到紧凑的?
MySQL每次进行随机的IO读
默认情况下,数据页的大小为16KB。数据页中存储着数行。
那就意味着一个数据页中能存储越多的数据行,MySQL整体的进行的IO次数就越少?性能就越快?
Compact格式的实现思路是:当列的类型为VARCHAR、 VARBINARY、 BLOB、TEXT时,该列超过768byte的数据放到其他数据页中去。
如下图:
MySQL这样做,有效的防止了单个varchar列或者Text列太大导致单个数据页中存放的行记录过少而让IO飙升的窘境且占内存的。
五、什么是行溢出?
如果数据页默认大小为16KB,换算成byte: 16*1024 = 16384 byte
那你有没有发现,单页能存储的16384byte和单行最大能存储的 65535byte 差了好几倍呢
也就是说,假如你要存储的数据行很大超过了65532byte那么你是写入不进去的。假如你要存储的单行数据小于65535byte但是大于16384byte,这时你可以成功insert,但是一个数据页又存储不了你插入的数据。这时肯定会行溢出!
其实在MySQL的设定中,发生行溢出并不是达到16384byte边缘才会发生。
对于varchar、text等类型的行。当这种列存储的长度达到几百byte时就会发生行溢。
六、行 如何溢出?
还是看这张图:
在MySQL设定中,当varchar列长度达到768byte后,会将该列的前768byte当作当作prefix存放在行中,多出来的数据溢出存放到溢出页中,然后通过一个偏移量指针将两者关联起来,这就是行溢出机制。
七、思考一个问题
不知道你有没有想过这样一个问题:
首先你肯定知道,MySQL使用的是B+Tree的聚簇索引,在这棵B+Tree中非叶子节点是只存索引不存数据,叶子节点中存储着真实的数据。同时叶子结点指向数据页。
那当单行存不下的时候,为啥不存储在两个数据页中呢?就像下图这样~。
单个节点存储下,我用多个节点存总行吧!说不定这样我的B+Tee还能变大长高(这其实是错误的想法)
这个错误的描述对应的脑图如下:
那MySQL不这样做的原因如下:
MySQL想让一个数据页中能存放更多的数据行,至少也得要存放两行数据。否则就失去了B+Tree的意义。B+Tree也退化成一个低效的链表。
你可以品一下这句蓝色的话,他说的每个数据页至少要存放两行数据的意思不是说 数据页不能只存一行。你确确实实可以只往里面写一行数据,然后去吃个饭,干点别的。一直让这个数据页中只有一行数据。
这句话的意思是,当你往这个数据页中写入一行数据时,即使它很大将达到了数据页的极限,但是通过行溢出机制。依然能保证你的下一条数据还能写入到这个数据页中。
存储引擎
24.🌟MySQL 有哪些常见存储引擎?
MySQL 支持多种存储引擎,常见的有 MyISAM、InnoDB、MEMORY 等。
—这部分是帮助理解 start,面试中可不背—
我来做一个表格对比:
—这部分是帮助理解 end,面试中可不背—
除此之外,我还了解到:
①、MySQL 5.5 之前,默认存储引擎是 MyISAM,5.5 之后是 InnoDB。
②、InnoDB 支持的哈希索引是自适应的,不能人为干预。
③、InnoDB 从 MySQL 5.6 开始,支持全文索引。
④、InnoDB 的最小表空间略小于 10M,最大表空间取决于页面大小。
如何切换 MySQL 的数据引擎?
可以通过 alter table 语句来切换 MySQL 的数据引擎。ALTER TABLE your_table_name ENGINE=InnoDB;
不过不建议,应该提前设计好到底用哪一种存储引擎。
25.存储引擎应该怎么选择?
大多数情况下,使用默认的 InnoDB 就可以了,InnoDB 可以提供事务、行级锁、外键、B+ 树索引等能力。MyISAM 适合读多写少的场景。MEMORY 适合临时表,数据量不大的情况。因为数据都存放在内存,所以速度非常快。
26.InnoDB 和 MyISAM 主要有什么区别?
InnoDB 和 MyISAM 的最大区别在于事务支持和锁机制。InnoDB 支持事务、行级锁,适合大多数业务系统;而 MyISAM 不支持事务,用的是表锁,查询快但写入性能差,适合读多写少的场景。
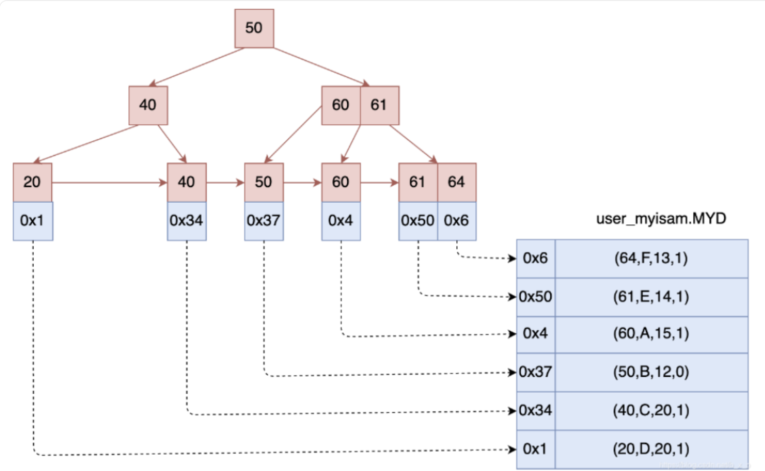
另外,从存储结构上来说,MyISAM 用三种格式的文件来存储,.frm 文件存储表的定义;.MYD 存储数据;.MYI 存储索引;而 InnoDB 用两种格式的文件来存储,.frm 文件存储表的定义;.ibd 存储数据和索引。
从索引类型上来说,MyISAM 为非聚簇索引,索引和数据分开存储,索引保存的是数据文件的指针。
InnoDB 为聚簇索引,索引和数据不分开。

更细微的层面上来讲,MyISAM 不支持外键,可以没有主键,表的具体行数存储在表的属性中,查询时可以直接返回;InnoDB 支持外键,必须有主键,具体行数需要扫描整个表才能返回,有索引的情况下会扫描索引。
InnoDB的内存结构了解吗?
InnoDB 的内存区域主要有两块,buffer pool 和 log buffer。 buffer pool 用于缓存数据页和索引页,提升读写性能;log buffer 用于缓存 redo log,提升写入性能。
InnoDB引擎框架图如下:
数据页的结构了解过吗
InnoDB 的数据页由 7 部分组成,其中文件头、页头和文件尾的大小是固定的,分别为 38、56 和 8 个字节,用来标记该页的一些信息。行记录、空闲空间和页目录的大小是动态的,为实际的行记录存储空间。


真实的记录会按照指定的行格式存储到 User Records 中。

每个数据页的 File Header 都有一个上一页和下一页的编号,所有的数据页会形成一个双向链表。

在 InnoDB 中,默认的页大小是 16KB。可以通过 show variables like 'innodb_page_size'; 查看。
27. InnoDB 的 Buffer Pool了解吗?
Buffer Pool 是 InnoDB 存储引擎中的一个内存缓冲区,它会将经常使用的数据页、索引页加载进内存,读的时候先查询 Buffer Pool,如果命中就不用访问磁盘了。

如果没有命中,就从磁盘读取,并加载到 Buffer Pool,此时可能会触发页淘汰,将不常用的页移出 Buffer Pool。

写操作时不会直接写入磁盘,而是先修改内存中的页,此时页被标记为脏页,后台线程会定期将脏页刷新到磁盘。
Buffer Pool 可以显著减少磁盘的读写次数,从而提升 MySQL 的读写性能。
Buffer Pool 的默认大小是多少?
本机上 InnoDB 的 Buffer Pool 默认大小是 128MB。
1 | SHOW VARIABLES LIKE 'innodb_buffer_pool_size'; |
另外,在具有 1GB-4GB RAM 的系统上,默认值为系统 RAM 的 25%;在具有超过 4GB RAM 的系统上,默认值为系统 RAM 的 50%,但不超过 4GB。
InnoDB 对 LRU 算法的优化了解吗?
LRU (least resently used):近期最少使用
LFU (least freqently used):频数最少使用
了解,InnoDB 对 LRU 算法进行了改良,最近访问的数据并不直接放到 LRU 链表的头部,而是放在一个叫 midpoiont 的位置。默认情况下,midpoint 位于 LRU 列表的 5/8 处。
比如 Buffer Pool 有 100 页,新页插入的位置大概是在第 80 页;当页数据被频繁访问后,再将其移动到 young 区,这样做的好处是热点页能长时间保留在内存中,不容易被挤出去。
—-这部分是帮助理解 start,面试中可不背—-
可以通过 innodb_old_blocks_pct 参数来调整 Buffer Pool 中 old 和 young 区的比例;通过 innodb_old_blocks_time 参数来调整页在 young 区的停留时间。
默认情况下,LRU 链表中 old 区占 37%;同一页再次访问提升的最小时间间隔是 1000 毫秒。
也就是说,如果某页在 1 秒内被多次访问,只会计算一次,不会立刻升级为热点页,防止短时间批量访问导致缓存污染。
—-这部分是帮助理解 end,面试中可不背—-
日志
28.🌟MySQL 日志文件有哪些?
有 6 大类,其中错误日志用于问题诊断,慢查询日志用于 SQL 性能分析,general log 用于记录所有的 SQL 语句,binlog 用于主从复制和数据恢复,redo log 用于保证事务持久性,undo log 用于事务回滚和 MVCC。
—-这部分是帮助理解 start,面试中可不背—-
①、错误日志(Error Log):记录 MySQL 服务器启动、运行或停止时出现的问题。
②、慢查询日志(Slow Query Log):记录执行时间超过 long_query_time 值的所有 SQL 语句。这个时间值是可配置的,默认情况下,慢查询日志功能是关闭的。
③、一般查询日志(General Query Log):记录 MySQL 服务器的启动关闭信息,客户端的连接信息,以及更新、查询的 SQL 语句等。
④、二进制日志(Binary Log):记录所有修改数据库状态的 SQL 语句,以及每个语句的执行时间,如 INSERT、UPDATE、DELETE 等,但不包括 SELECT 和 SHOW 这类的操作。
⑤、重做日志(Redo Log):记录对于 InnoDB 表的每个写操作,不是 SQL 级别的,而是物理级别的,主要用于崩溃恢复。
⑥、回滚日志(Undo Log,或者叫事务日志):记录数据被修改前的值,用于事务的回滚。
—-这部分是帮助理解 end,面试中可不背—-
请重点说说 binlog?
binlog 是一种物理日志,会在磁盘上记录数据库的所有修改操作。
如果误删了数据,就可以使用 binlog 进行回退到误删之前的状态。
1 | # 步骤1:恢复全量备份 |
如果要搭建主从复制,就可以让从库定时读取主库的 binlog。
MySQL 提供了三种格式的 binlog:Statement、Row 和 Mixed,分别对应 SQL 语句级别、行级别和混合级别,默认为行级别。
从后缀名上来看,binlog 文件分为两类:以 .index 结尾的索引文件,以 .00000* 结尾的二进制日志文件。
binlog 默认是没有启用的。
生产环境中是一定要启用的,可以通过在 my.cnf 文件中配置 log_bin 参数,以启用 binlog。
1 | log_bin = mysql-bin #开启binlog |
binlog 的配置参数都了解哪些?
log_bin = mysql-bin 用于启用 binlog,这样就可以在 MySQL 的数据目录中找到 db-bin.000001、db-bin.000002 等日志文件。max_binlog_size=104857600 用于设置每个 binlog 文件的大小,不建议设置太大,网络传送起来比较麻烦。
当 binlog 文件达到 max_binlog_size 时,MySQL 会关闭当前文件并创建一个新的 binlog 文件。expire_logs_days = 7 用于设置 binlog 文件的自动过期时间为 7 天。过期的 binlog 文件会被自动删除。防止长时间累积的 binlog 文件占用过多存储空间,所以这个配置很重要。binlog-do-db=db_name,指定哪些数据库表的更新应该被记录。binlog-ignore-db=db_name,指定忽略哪些数据库表的更新。sync_binlog=0,设置每多少次 binlog 写操作会触发一次磁盘同步操作。默认值为 0,表示 MySQL 不会主动触发同步操作,而是依赖操作系统的磁盘缓存策略。
即当执行写操作时,数据会先写入缓存,当缓存区满了再由操作系统将数据一次性刷入磁盘。
如果设置为 1,表示每次 binlog 写操作后都会同步到磁盘,虽然可以保证数据能够及时写入磁盘,但会降低性能。
可以通过 show variables like '%log_bin%'; 查看 binlog 是否开启。
有了binlog为什么还要undolog redolog?
binlog 属于 Server 层,与存储引擎无关,无法直接操作物理数据页。而 redo log 和 undo log 是 InnoDB 存储引擎实现 ACID的基石。
————–ps————-
ACID:
- **原子性(Atomicity)**:
事务是一个不可分割的工作单位,事务中的操作要么全部成功,要么全部失败回滚
通过undo log实现,记录事务开始前的状态,用于回滚 - **一致性(Consistency)**:
事务执行前后,数据库从一个一致状态转变为另一个一致状态
通过其他三个特性(AID)共同保证 - **隔离性(Isolation)**:
多个并发事务执行时,一个事务的执行不应影响其他事务
通过锁机制和MVCC(多版本并发控制)实现 - **持久性(Durability)**:
事务一旦提交,其结果就是永久性的
通过redo log实现,即使系统崩溃也能恢复数据
————–ps————-
binlog 关注的是逻辑变更的全局记录;redo log 用于确保物理变更的持久性,确保事务最终能够刷盘成功;undo log 是逻辑逆向操作日志,记录的是旧值,方便恢复到事务开始前的状态。
另外一种回答方式。
binlog 会记录整个 SQL 或行变化;redo log 是为了恢复已提交但未刷盘的数据,undo log 是为了撤销未提交的事务。
以一次事务更新为例:
1 | # 开启事务 |
事务开始的时候会生成 undo log,记录更新前的数据,比如原值是 18:
undo log: id=1, age=18
修改数据的时候,会将数据写入到 redo log。
比如数据页 page_id=123 上,id=1 的用户被更新为 age=26:
redo log (prepare):
page_id=123, offset=0x40, before=18, after=26
等事务提交的时候,redo log 刷盘,binlog 刷盘。
binlog 写完之后,redo log 的状态会变为 commit:
redo log (commit):
page_id=123, offset=0x40, before=18, after=26
binlog 如果是 Statement 格式,会记录一条 SQL 语句:
UPDATE users SET age = age + 1 WHERE id = 1;
binlog 如果是 Row 格式,会记录:
1 | 表:users |
随后,后台线程会将 redo log 中的变更异步刷新到磁盘。
详细探究一下binlog(长文警告⚠️):
MySQL 的 Binlog 日志是一种二进制格式的日志,Binlog 记录所有的 DDL 和 DML 语句(除了数据查询语句SELECT、SHOW等),以 Event 的形式记录,同时记录语句执行时间。
Binlog 的主要作用有两个:
1. 数据恢复:
因为 Binlog 详细记录了所有修改数据的 SQL,当某一时刻的数据误操作而导致出问题,或者数据库宕机数据丢失,那么可以根据 Binlog 来回放历史数据。
2. 主从复制:
想要做多机备份的业务,可以去监听当前写库的 Binlog 日志,同步写库的所有更改。
Binlog 包括两类文件:二进制日志索引文件(.index):记录所有的二进制文件。二进制日志文件(.00000*):记录所有 DDL 和 DML 语句事件。
Binlog 日志功能默认是开启的,线上情况下 Binlog 日志的增长速度是很快的,在 MySQL 的配置文件 my.cnf 中提供一些参数来对 Binlog 进行设置。
1 | #设置此参数表示启用binlog功能,并制定二进制日志的存储目录 |
需要注意的是:max_binlog_size :Binlog 最大和默认值是 1G,该设置并不能严格控制 Binlog 的大小,尤其是 Binlog 比较靠近最大值而又遇到一个比较大事务时,为了保证事务的完整性不可能做切换日志的动作,只能将该事务的所有 SQL 都记录进当前日志直到事务结束。所以真实文件有时候会大于 max_binlog_size 设定值。expire_logs_days :Binlog 过期删除不是服务定时执行,是需要借助事件触发才执行,事件包括:
- 服务器重启
- 服务器被更新
- 日志达到了最大日志长度 max_binlog_size
- 日志被刷新
二进制日志由配置文件的 log-bin 选项负责启用,MySQL 服务器将在数据根目录创建两个新文件mysql-bin.000001 和 mysql-bin.index,若配置选项没有给出文件名,MySQL 将使用主机名称命名这两个文件,其中 .index 文件包含一份全体日志文件的清单。
sync_binlog:这个参数决定了 Binlog 日志的更新频率。默认 0 ,表示该操作由操作系统根据自身负载自行决定多久写一次磁盘。
sync_binlog = 1 表示每一条事务提交都会立刻写盘。sync_binlog=n 表示 n 个事务提交才会写盘。
根据 MySQL 文档,写 Binlog 的时机是:SQL transaction 执行完,但任何相关的 Locks 还未释放或事务还未最终 commit 前。这样保证了 Binlog 记录的操作时序与数据库实际的数据变更顺序一致。
检查 Binlog 文件是否已开启:
1 | mysql> show variables like '%log_bin%'; |
MySQL 会把用户对所有数据库的内容和结构的修改情况记入 mysql-bin.n 文件,而不会记录 SELECT 和没有实际更新的 UPDATE 语句。
如果你不知道现在有哪些 Binlog 文件,可以使用如下命令:
1 | show binary logs; #查看binlog列表 |
Binlog 文件是二进制文件,强行打开看到的必然是乱码,MySQL 提供了命令行的方式来展示 Binlog 日志:
1 | mysqlbinlog mysql-bin.000002 | more |
mysqlbinlog 命令即可查看。
虽然看起来凌乱其实也有迹可循。Binlog 通过事件的方式来管理日志信息,可以通过 show binlog events in 的语法来查看当前 Binlog 文件对应的详细事件信息。
1 | mysql> show binlog events in 'mysql-bin.000001'; |
这是一份没有任何写入数据的 Binlog 日志文件。Binlog 的版本是V4,可以看到日志的结束时间为 Stop。出现 Stop event 有两种情况:
- 是 master shut down 的时候会在
Binlog文件结尾出现 - 是备机在关闭的时候会写入
relay log结尾,或者执行RESET SLAVE命令执行
本文出现的原因是我有手动停止过 MySQL 服务。
一般来说一份正常的 Binlog 日志文件会以 Rotate event 结束。当 Binlog 文件超过指定大小,Rotate event 会写在文件最后,指向下一个 Binlog 文件。
我们来看看有过数据操作的 Binlog 日志文件是什么样子的。
1 | mysql> show binlog events in 'mysql-bin.000002'; |
上面是没有任何数据操作且没有被截断的 Binlog。接下来我们插入一条数据,再看看 Binlog 事件。
1 | mysql> show binlog events in 'mysql-bin.000002'; |
这是加入一条数据之后的 Binlog 事件。
我们对 event 查询的数据行关键字段来解释一下:
Pos:当前事件的开始位置,每个事件都占用固定的字节大小,结束位置(End_log_position)减去Pos,就是这个事件占用的字节数。
上面的日志中我们能看到,第一个事件位置并不是从 0 开始,而是从 4。MySQL 通过文件中的前 4 个字节,来判断这是不是一个 Binlog 文件。这种方式很常见,很多格式的文件,如 pdf、doc、jpg等,都会通常前几个特定字符判断是否是合法文件。Event_type:表示事件的类型Server_id:表示产生这个事件的 MySQL server_id,通过设置 my.cnf 中的 server-id 选项进行配置End_log_position:下一个事件的开始位置Info:包含事件的具体信息
Binlog 日志格式:
针对不同的使用场景,Binlog 也提供了可定制化的服务,提供了三种模式来提供不同详细程度的日志内容。
Statement模式:基于SQL语句的复制(statement-based replication-SBR)Row模式:基于行的复制(row-based replication-RBR)Mixed模式:混合模式复制(mixed-based replication-MBR)
Statement 模式
保存每一条修改数据的SQL。
该模式只保存一条普通的SQL语句,不涉及到执行的上下文信息。
因为每台 MySQL 数据库的本地环境可能不一样,那么对于依赖到本地环境的函数或者上下文处理的逻辑 SQL 去处理的时候可能同样的语句在不同的机器上执行出来的效果不一致。
比如像 sleep()函数,last_insert_id()函数,等等,这些都跟特定时间的本地环境有关。Row 模式
MySQL V5.1.5 版本开始支持Row模式的 Binlog,它与 Statement 模式的区别在于它不保存具体的 SQL 语句,而是记录具体被修改的信息。
比如一条 update 语句更新10条数据,如果是 Statement 模式那就保存一条 SQL 就够,但是 Row 模式会保存每一行分别更新了什么,有10条数据。
Row 模式的优缺点就很明显了。保存每一个更改的详细信息必然会带来存储空间的快速膨胀,换来的是事件操作的详细记录。所以要求越高代价越高。Mixed 模式
Mixed 模式即以上两种模式的综合体。既然上面两种模式分别走了极简和一丝不苟的极端,那是否可以区分使用场景的情况下将这两种模式综合起来呢?
在 Mixed 模式中,一般的更新语句使用 Statement 模式来保存 Binlog,但是遇到一些函数操作,可能会影响数据准确性的操作则使用 Row 模式来保存。这种方式需要根据每一条具体的 SQL 语句来区分选择哪种模式。
MySQL 从 V5.1.8 开始提供 Mixed 模式,V5.7.7 之前的版本默认是Statement 模式,之后默认使用Row模式, 但是在 8.0 以上版本已经默认使用 Mixed 模式了。
查询当前 Binlog 日志使用格式:
1 | mysql> show global variables like '%binlog_format%'; |
如何通过 mysqlbinlog 命令手动恢复数据
上面说过每一条 event 都有位点信息,如果我们当前的 MySQL 库被无操作或者误删除了,那么该如何通过 Binlog 来恢复到删除之前的数据状态呢?
首先发现误操作之后,先停止 MySQL 服务,防止继续更新。
接着通过 mysqlbinlog命令对二进制文件进行分析,查看误操作之前的位点信息在哪里。
接下来肯定就是恢复数据,当前数据库的数据已经是错的,那么就从开始位置到误操作之前位点的数据肯定的都是正确的;如果误操作之后也有正常的数据进来,这一段时间的位点数据也要备份。
比如说:
误操作的位点开始值为 501,误操作结束的位置为705,之后到800的位点都是正确数据。
那么从 0 - 500 ,706 - 800 都是有效数据,接着我们就可以进行数据恢复了。
先将数据库备份并清空。
接着使用 mysqlbinlog 来恢复数据:
0 - 500 的数据:
1 | mysqlbinlog --start-position=0 --stop-position=500 bin-log.000003 > /root/back.sql; |
上面命令的作用就是将 0 -500 位点的数据恢复到自定义的 SQL 文件中。同理 706 - 800 的数据也是一样操作。之后我们执行这两个 SQL 文件就行了。
Binlog 事件类型
上面我们说到了 Binlog 日志中的事件,不同的操作会对应着不同的事件类型,且不同的 Binlog 日志模式同一个操作的事件类型也不同,下面我们一起看看常见的事件类型。
首先我们看看源码中的事件类型定义:
源码位置:/libbinlogevents/include/binlog_event.h
1 | enum Log_event_type |
这么多的事件类型我们就不一一介绍,挑出来一些常用的来看看。FORMAT_DESCRIPTION_EVENTFORMAT_DESCRIPTION_EVENT 是 Binlog V4 中为了取代之前版本中的 START_EVENT_V3 事件而引入的。它是 Binlog 文件中的第一个事件,而且,该事件只会在 Binlog 中出现一次。MySQL 根据 FORMAT_DESCRIPTION_EVENT 的定义来解析其它事件。
它通常指定了 MySQL 的版本,Binlog 的版本,该 Binlog 文件的创建时间。
QUERY_EVENT
QUERY_EVENT 类型的事件通常在以下几种情况下使用:
事务开始时,执行的 BEGIN 操作
STATEMENT 格式中的 DML 操作
ROW 格式中的 DDL 操作
比如上文我们插入一条数据之后的 Binlog 日志:
1 | mysql> show binlog events in 'mysql-bin.000002'; |
XID_EVENT
在事务提交时,不管是 STATEMENT 还 是ROW 格式的 Binlog,都会在末尾添加一个 XID_EVENT 事件代表事务的结束。该事件记录了该事务的 ID,在 MySQL 进行崩溃恢复时,根据事务在 Binlog 中的提交情况来决定是否提交存储引擎中状态为 prepared 的事务。ROWS_EVENT
对于 ROW 格式的 Binlog,所有的 DML 语句都是记录在 ROWS_EVENT 中。ROWS_EVENT分为三种:WRITE_ROWS_EVENTUPDATE_ROWS_EVENTDELETE_ROWS_EVENT
分别对应 insert,update 和 delete 操作。
对于 insert 操作,WRITE_ROWS_EVENT 包含了要插入的数据。
对于 update 操作,UPDATE_ROWS_EVENT 不仅包含了修改后的数据,还包含了修改前的值。
对于 delete 操作,仅仅需要指定删除的主键(在没有主键的情况下,会给定所有列)。
对比 QUERY_EVENT 事件,是以文本形式记录 DML 操作的。而对于 ROWS_EVENT 事件,并不是文本形式,所以在通过 mysqlbinlog 查看基于 ROW 格式的 Binlog 时,需要指定 -vv –base64-output=decode-rows。
我们来测试一下,首先将日志格式改为 Rows:
1 | mysql> set binlog_format=row; |
然后刷新一下日志文件,重新开始一个 Binlog 日志。我们插入一条数据之后看一下日志:
1 | mysql> show binlog events in 'binlog.000008'; |
说说 redo log 的工作机制?
当事务启动时,MySQL 会为该事务分配一个唯一标识符。
在事务执行过程中,每次对数据进行修改,MySQL 都会生成一条 Redo Log,记录修改前后的数据状态。
这些 Redo Log 首先会被写入内存中的 Redo Log Buffer。
当事务提交时,MySQL 再将 Redo Log Buffer 中的记录刷新到磁盘上的 Redo Log 文件中。
只有当 Redo Log 成功写入磁盘,事务才算真正提交成功。
当 MySQL 崩溃重启时,会先检查 Redo Log。对于已提交的事务,MySQL 会重放 Redo Log 中的记录。
对于未提交的事务,MySQL 会通过 Undo Log 回滚这些修改,确保数据恢复到崩溃前的一致性状态。Redo Log 是循环使用的,当文件写满后会覆盖最早的记录。
为避免覆盖未持久化的记录,MySQL 会定期执行 CheckPoint 操作,将内存中的数据页刷新到磁盘,并记录 CheckPoint 点。

重启时,MySQL 只会重放 CheckPoint 之后的 Redo Log,从而提高恢复效率。
省流版:
- 事务开始
- 记录undo log(旧数据)
- 修改Buffer Pool中的数据
- 写入redo log(prepare状态)
- 写入binlog
- 提交事务(redo log标记为commit)
- 后台异步刷脏页到磁盘
redo log 文件的大小是固定的吗?
redo log 文件是固定大小的,通常配置为一组文件,使用环形方式写入,旧的日志会在空间需要时被覆盖。

命名方式为 ib_logfile0、iblogfile1、、、iblogfilen。默认 2 个文件,每个文件大小为 48MB。
可以通过 show variables like 'innodb_log_file_size'; 查看 redo log 文件的大小;通过 show variables like 'innodb_log_files_in_group'; 查看 redo log 文件的数量。
说一说WAL?
WAL——Write-Ahead Logging。
预写日志是 InnoDB 实现事务持久化的核心机制,它的思想是:先写日志再刷磁盘。
即在修改数据页之前,先将修改记录写入 Redo Log。
这样的话,即使数据页尚未写入磁盘,系统崩溃时也能通过 Redo Log 恢复数据。
—-这部分是帮助理解 start,面试中可不背—-
解释一下为什么需要 WAL:
数据最终是要写入磁盘的,但磁盘 IO 很慢;
如果每次更新都立刻把数据页刷盘,性能很差;
如果还没写入磁盘就宕机,事务会丢失。
WAL 的好处是更新时不直接写数据页,而是先写一份变更记录到 redo log,后台再慢慢把真正的数据页刷盘,一举多得。
—-这部分是帮助理解 end,面试中可不背—-
29.binlog 和 redo log 有什么区别?
binlog 由 MySQL 的 Server 层实现,与存储引擎无关;redo log 由 InnoDB 存储引擎实现。
binlog 记录的是逻辑日志,包括原始的 SQL 语句或者行数据变化,例如“将 id=2 这行数据的 age 字段+1”。redo log 记录物理日志,即数据页的具体修改,例如“将 page_id=123 上 offset=0x40 的数据从 18 修改为 26”。binlog 是追加写入的,文件写满后会新建文件继续写入,不会覆盖历史日志,保存的是全量操作记录;redo log 是循环写入的,空间是固定的,写满后会覆盖旧的日志,仅保存未刷盘的脏页日志,已持久化的数据会被清除。
另外,为保证两种日志的一致性,innodb 采用了两阶段提交策略,redo log 在事务执行过程中持续写入,并在事务提交前进入 prepare 状态;binlog 在事务提交的最后阶段写入,之后 redo log 会被标记为 commit 状态。
可以通过回放 binlog 实现数据同步或者恢复到指定时间点;redo log 用来确保事务提交后即使系统宕机,数据仍然可以通过重放 redo log 恢复。
30.🌟为什么要两阶段提交?
为了保证 redo log 和 binlog 中的数据一致性,防止主从复制和事务状态不一致。

为什么 2PC 能保证 redo log 和 binlog 的强⼀致性?
假如 MySQL 在预写 redo log 之后、写入 binlog 之前崩溃。那么 MySQL 重启后 InnoDB 会回滚该事务,因为 redo log 不是提交状态。并且由于 binlog 中没有写入数据,所以从库也不会有该事务的数据。

假如 MySQL 在写入 binlog 之后、redo log 提交之前崩溃。那么 MySQL 重启后 InnoDB 会提交该事务,因为 redo log 是提交状态。并且由于 binlog 中有写入数据,所以从库也会同步到该事务的数据。
伪代码如下:
1 | // 事务开始 |
XID 了解吗?
XID 是 binlog 中用来标识事务提交的唯一标识符。
在事务提交时,会写入一个 XID_EVENT 到 binlog,表示这个事务真正完成了。
1 | Log_name | Pos | Event_type | Server_id | End_log_pos | Info |
它不仅用于主从复制中事务完整性的判断,也在崩溃恢复中对 redo log 和 binlog 的一致性校验起到关键作用。
XID 可以帮助 MySQL 判断哪些 redo log 是已提交的,哪些是未提交需要回滚的,是两阶段提交机制中非常关键的一环。
31.🌟redo log 的写入过程了解吗?
InnoDB 会先将 Redo Log 写入内存中的 Redo Log Buffer,之后再以一定的频率刷入到磁盘的 Redo Log File 中。

哪些场景会触发 redo log 的刷盘动作?
比如说 Redo Log Buffer 的空间不足时,事务提交时,触发 Checkpoint 时,后台线程定期刷盘时。
不过,Redo Log Buffer 刷盘到 Redo Log File 还会涉及到操作系统的磁盘缓存策略,可能不会立即刷盘,而是等待一定时间后才刷盘。

innodb_flush_log_at_trx_commit 参数你了解多少?
innodb_flush_log_at_trx_commit 参数是用来控制事务提交时,Redo Log 的刷盘策略,一共有三种。
0 表示事务提交时不刷盘,而是交给后台线程每隔 1 秒执行一次。这种方式性能最好,但是在 MySQL 宕机时可能会丢失一秒内的事务。
1 表示事务提交时会立即刷盘,确保事务提交后数据就持久化到磁盘。这种方式是最安全的,也是 InnoDB 的默认值。

2 表示事务提交时只把 Redo Log Buffer 写入到 Page Cache,由操作系统决定什么时候刷盘。操作系统宕机时,可能会丢失一部分数据。
一个没有提交事务的 redo log,会不会刷盘?
InnoDB 有一个后台线程,每隔 1 秒会把Redo Log Buffer中的日志写入到文件系统的缓存中,然后调用刷盘操作。
因此,一个没有提交事务的 Redo Log 也可能会被刷新到磁盘中。
另外,如果当 Redo Log Buffer 占用的空间即将达到 innodb_log_buffer_size 的一半时,也会触发刷盘操作。
Redo Log Buffer 是顺序写还是随机写?
MySQL 在启动后会向操作系统申请一块连续的内存空间作为 Redo Log Buffer,并将其分为若干个连续的 Redo Log Block。
那为了提高写入效率,Redo Log Buffer 采用了顺序写入的方式,会先往前面的 Redo Log Block 中写入,当写满后再往后面的 Block 中写入。
于此同时,InnoDB 还提供了一个全局变量 buf_free,来控制后续的 redo log 记录应该写入到 block 中的哪个位置。
buf_next_to_write 了解吗?
buf_next_to_write 指向 Redo Log Buffer 中下一次需要写入硬盘的起始位置。

而 buf_free 指向的是 Redo Log Buffer 中空闲区域的起始位置。
了解 MTR 吗?
Mini Transaction 是 InnoDB 内部用于操作数据页的原子操作单元。
1 | mtr_t mtr; |
多个事务的 Redo Log 会以 MTR 为单位交替写入到 Redo Log Buffer 中,假如事务 1 和事务 2 均有两个 MTR,一旦某个 MTR 结束,就会将其生成的若干条 Redo Log 记录顺序写入到 Redo Log Buffer 中。

也就是说,一个 MTR 会包含一组 Redo Log 记录,是 MySQL 崩溃后恢复事务的最小执行单元。

Redo Log Block 的结构了解吗?
Redo Log Block 由日志头、日志体和日志尾组成,一共占用 512 个字节,其中日志头占用 12 个字节,日志尾占用 4 个字节,剩余的 496 个字节用于存储日志体。
日志头包含了当前 Block 的序列号、第一条日志的序列号、类型等信息。
日志尾主要存储的是 LOG_BLOCK_CHECKSUM,也就是 Block 的校验和,主要用于判断 Block 是否完整。
Redo Log Block 为什么设计成 512 字节?
因为机械硬盘的物理扇区大小通常为 512 字节,Redo Log Block 也设计为同样的大小,就可以确保每次写入都是整数个扇区,减少对齐开销。

比如说操作系统的页缓存默认为 4KB,8 个 Redo Log Block 就可以组合成一个页缓存单元,从而提升 Redo Log Buffer 的写入效率。
LSN 了解吗?
Log Sequence Number 是一个 8 字节的单调递增整数,用来标识事务写入 redo log 的字节总量,存在于 redo log、数据页头部和 checkpoint 中。

—-这部分是帮助理解 start,面试中可不背—-
MySQL 在第一次启动时,LSN 的初始值并不为 0,而是 8704;当 MySQL 再次启动时,会继续使用上一次服务停止时的 LSN。
在计算 LSN 的增量时,不仅需要考虑 log block body 的大小,还需要考虑 log block header 和 log block tail 中部分字节数。
比如说在上图中,事务 3 的 MTR 总量为 300 字节,那么写入到 Redo Log Buffer 中的 LSN 会增长为 8704 + 300 + 12 = 9016。
假如事务 4 的 MTR 总量为 900 字节,那么再次写入到 Redo Log Buffer 中的 LSN 会增长为 9016 + 900 + 122 + 42 = 9948。
2 个 12 字节的 log block header + 2 个 4 字节的 log block tail。
—-这部分是帮助理解 end,面试中可不背—-
核心作用有三个:
第一,redo log 按照 LSN 递增顺序记录所有数据的修改操作。LSN 的递增量等于每次写入日志的字节数。
第二,InnoDB 的每个数据页头部中,都会记录该页最后一次刷新到磁盘时的 LSN。如果数据页的 LSN 小于 redo log 的 LSN,说明该页需要从日志中恢复;否则说明该页已更新。
第三,checkpoint 通过 LSN 记录已刷新到磁盘的数据页位置,减少恢复时需要处理的日志。
—-这部分是帮助理解 start,面试中可不背—-
可以通过 show engine innodb status; 查看当前的 LSN 信息。

- Log sequence number:当前系统最大 LSN(已生成的日志总量)。
- Log flushed up to:已写入磁盘的 redo log LSN。
- Pages flushed up to:已刷新到数据页的 LSN。
- Last checkpoint at:最后一次检查点的 LSN,表示已持久化的数据状态。
—-这部分是帮助理解 end,面试中可不背—-
Checkpoint 了解多少?
Checkpoint 是 InnoDB 为了保证事务持久性和回收 redo log 空间的一种机制。
它的作用是在合适的时机将部分脏页刷入磁盘,比如说 buffer pool 的容量不足时。并记录当前 LSN 为 Checkpoint LSN,表示这个位置之前的 redo log file 已经安全,可以被覆盖了。
MySQL 崩溃恢复时只需要从 Checkpoint 之后开始恢复 redo log 就可以了,这样可以最大程度减少恢复所花费的时间。
redo log file 的写入是循环的,其中有两个标记位置非常重要,也就是 Checkpoint 和 write pos。
write pos 是 redo log 当前写入的位置,Checkpoint 是可以被覆盖的位置。
当 write pos 追上 Checkpoint 时,表示 redo log 日志已经写满。这时候就要暂停写入并强制刷盘,释放可覆写的日志空间。

关于redo log 的调优参数了解多少?
如果是高并发写入的电商系统,可以最大化写入吞吐量,容忍秒级数据丢失的风险。
1 | innodb_flush_log_at_trx_commit = 2 |
如果是金融交易系统,需要保证数据零丢失,接受较低的吞吐量。
1 | innodb_flush_log_at_trx_commit = 1 |
核心参数一览表:
总结
- 对数据一致性要求高的场景,如金融交易使用innodb_flush_log_at_trx_commit=1,对写入吞吐量敏感的场景,如日志采集可以使用 =2 或 =0,需要结合 sync_binlog 参数
- sync_binlog 参数控制 binlog 的刷盘策略,可以设置为 0、1、N,0 表示依赖系统刷盘,1 表示每次事务提交都刷盘(推荐与 innodb_flush_log_at_trx_commit=1 搭配),N=1000 表示累计 1000 次事务后刷盘
- innodb_redo_log_capacity 动态调整 Redo Log 总容量,可以根据业务负载情况调整,建议设置为 1 小时写入量的峰值(如每秒 10MB 写入则设为 36GB)
- innodb_io_capacity 定义 InnoDB 后台线程的每秒 I/O 操作上限,直接影响脏页刷新速率;机械硬盘建议 200-500,SSD 建议 1000-2000,NVMe SSD 可设为 5000+
- innodb_lru_scan_depth 控制每个缓冲池实例中 LRU 列表的扫描深度,决定每秒可刷新的脏页数量,默认值 1024 适用于多数场景,I/O 密集型负载可适当降低(如 512),减少 CPU 开销。
SQL优化
🌟32.什么是慢 SQL?
拓展阅读: https://juejin.cn/post/7048974570228809741
MySQL 中有一个叫long_query_time的参数,原则上执行时间超过该参数值的 SQL 就是慢 SQL,会被记录到慢查询日志中。
—-这部分是帮助理解 start,面试中可不背—-
可通过 show variables like ‘long_query_time’; 查看当前的 long_query_time 的参数值。
—-这部分是帮助理解 end,面试中可不背—-
SQL 的执行过程了解吗?
SQL 的执行过程大致可以分为六个阶段:连接管理、语法解析、语义分析、查询优化、执行器调度、存储引擎读写等。Server 层负责理解和规划 SQL 怎么执行,存储引擎层负责数据的真正读写。
—-这部分是帮助理解 start,面试中可不背—-
来详细拆解一下:
- 客户端发送 SQL 语句给 MySQL 服务器。
- 如果查询缓存打开则会优先查询缓存,缓存中有对应的结果就直接返回。不过,MySQL 8.0 已经移除了查询缓存。这部分的功能正在被 Redis 等缓存中间件取代。
- 分析器对 SQL 语句进行语法分析,判断是否有语法错误。
- 搞清楚 SQL 语句要干嘛后,MySQL 会通过优化器生成执行计划。
- 执行器调用存储引擎的接口,执行 SQL 语句。
SQL 执行过程中,优化器通过成本计算预估出执行效率最高的方式,基本的预估维度为:
- IO 成本:从磁盘读取数据到内存的开销。
- CPU 成本:CPU 处理内存中数据的开销。
基于这两个维度,可以得出影响 SQL 执行效率的因素有:
①、IO 成本,数据量越大,IO 成本越高。所以要尽量查询必要的字段;尽量分页查询;尽量通过索引加快查询。
②、CPU 成本,尽量避免复杂的查询条件,如有必要,考虑对子查询结果进行过滤。
—-这部分是帮助理解 end,面试中可不背—-
如何优化慢SQL?
首先,需要找到那些比较慢的 SQL,可以通过启用慢查询日志,记录那些超过指定执行时间的 SQL 查询。
也可以使用 show processlist; 命令查看当前正在执行的 SQL 语句,找出执行时间较长的 SQL。
或者在业务基建中加入对慢 SQL 的监控,常见的方案有字节码插桩、连接池扩展、ORM 框架扩展等。
然后,使用 EXPLAIN 查看慢 SQL 的执行计划,看看有没有用索引,大部分情况下,慢 SQL 的原因都是因为没有用到索引。
EXPLAIN SELECT * FROM your_table WHERE conditions;
最后,根据分析结果,通过添加索引、优化查询条件、减少返回字段等方式进行优化。
慢sql日志怎么开启?
编辑 MySQL 的配置文件 my.cnf,设置 slow_query_log 参数为 1。
1 | slow_query_log = 1 |
然后重启 MySQL 就好了。
也可以通过 set global 命令动态设置。
1 | SET GLOBAL slow_query_log = 'ON'; |
🌟33.你知道哪些方法来优化 SQL?
SQL 优化的方法非常多,但本质上就一句话:尽可能少地扫描、尽快地返回结果。
最常见的做法就是加索引、改写 SQL 让它用上索引,比如说使用覆盖索引、让联合索引遵守最左前缀原则等。

如何利用覆盖索引?
覆盖索引的核心是“查询所需的字段都在同一个索引里”,这样 MySQL 就不需要回表,直接从索引中返回结果。
实际使用中,我会优先考虑把 WHERE 和 SELECT 涉及的字段一起建联合索引,并通过 EXPLAIN 观察结果是否有 Using index,确认命中索引。
—-这部分是帮助理解 start,面试中可不背—-
举个例子,现在要从 test 表中查询 city 为上海的 name 字段。
1 | select name from test where city='上海' |
如果仅在 city 字段上添加索引,那么这条查询语句会先通过索引找到 city 为上海的行,然后再回表查询 name 字段。
为了避免回表查询,可以在 city 和 name 字段上建立联合索引,这样查询结果就可以直接从索引中获取。
1 | alter table test add index index1(city,name); |
相当于利用空间换时间,把查询结果都放到了索引里,不需要回表查询。
—-这部分是帮助理解 end,面试中可不背—-
如何正确使用联合索引?
使用联合索引最重要的一条是遵守最左前缀原则,也就是查询条件需要从索引的左侧字段开始。
—-这部分是帮助理解 start,面试中可不背—-
比如说我们创建了一个三列的联合索引。
1 | CREATE INDEX idx_name_age_sex ON user(name, age, sex); |
我们来看一下什么样的查询条件可以用到这个索引:
—-这部分是帮助理解 end,面试中可不背—-
如何进行分页优化?
分页优化的核心是避免深度偏移(Deep Offset)带来的全表扫描,可以通过两种方式来优化:延迟关联和添加书签。
延迟关联适用于需要从多个表中获取数据且主表行数较多的情况。
它首先从索引表中检索出需要的行 ID,然后再根据这些 ID 去关联其他的表获取详细信息。
1 | SELECT e.id, e.name, d.details |
延迟关联后,第一步只查主键,速度快,第二步只处理 20 条数据,效率高。
1 | SELECT e.id, e.name, d.details |
添加书签的方式是通过记住上一次查询返回的最后一行主键值,然后在下一次查询的时候从这个值开始,从而跳过偏移量计算,仅扫描目标数据,适合翻页、资讯流等场景。
假设需要对用户表进行分页。
1 | SELECT id, name |
通过添加书签来优化后,查询不再使用OFFSET,而是从上一页最后一个用户的 ID 开始查询。这种方法可以有效避免不必要的数据扫描,提高了分页查询的效率。
1 | SELECT id, name |
为什么分页会变慢?
分页查询的效率问题主要是由于 OFFSET 的存在,OFFSET 会导致 MySQL 必须扫描和跳过 offset + limit 条数据,这个过程是非常耗时的。
比如说,我们要查询第 100000 条数据,那么 MySQL 就必须扫描 100000 条数据,然后再返回 10 条数据。
1 | SELECT * FROM user ORDER BY id LIMIT 100000, 10; |
数据越多、偏移越大,就越慢!
JOIN 代替子查询有什么好处?
第一,JOIN 的 ON 条件能更直接地触发索引,而子查询可能因嵌套导致索引失效。
第二,JOIN 的一次连接操作替代了子查询的多次重复执行,尤其在大数据量的情况下性能差异明显。
—-这部分是帮助理解 start,面试中可不背—-
比如说我们有两个表 orders 和 customers。
1 | CREATE TABLE orders ( |
子查询的写法:
1 | SELECT o.order_id, o.amount, |
JOIN 的写法:
1 | SELECT o.order_id, o.amount, c.name AS customer_name |

对于子查询,执行流程是这样的:
- 外层 orders 表的每一行都会触发一次子查询。
- 如果 orders 表有 1000 条记录,则子查询会执行 1000 次。
- 每次子查询都需要单独查询 customers 表(即使 customer_id 相同)。
而 JOIN 的执行流程是这样的:
- 数据库优化器会将两张表的连接操作合并为一次执行。
- 通过索引(如 orders.customer_id 和 customers.customer_id)快速关联数据。
- 仅执行一次关联操作,而非多次子查询。
来看一下子查询的执行计划:1
2
3EXPLAIN SELECT o.order_id,
(SELECT c.name FROM customers c WHERE c.customer_id = o.customer_id)
FROM orders o;
子查询(DEPENDENT SUBQUERY)类型表明其依赖外层查询的每一行,导致重复执行。
再对比看一下 JOIN 的执行计划:
1 | EXPLAIN SELECT o.order_id, |

JOIN 通过 eq_ref 类型直接利用主键(customers.customer_id)快速关联,减少扫描次数。
JOIN操作为什么要小表驱动大表?
第一,如果大表的 JOIN 字段有索引,那么小表的每一行都可以通过索引快速匹配大表。

时间复杂度为**小表行数 N 乘以大表索引查找复杂度 log(大表行数 M)**,总复杂度为N*log(M)。
显然小表做驱动表比大表做驱动表的时间复杂度M*log(N)更低。第二,如果大表没有索引,需要将小表的数据加载到内存,再全表扫描大表进行匹配。

时间复杂度为小表分段数 K 乘以大表行数 M,其中 K = 小表行数 N / 内存大小 join_buffer_size。
显然小表做驱动表的时候 K 的值更小,大表做驱动表的时候需要多次分段。1
2
3
4
5
6
7-- 小表驱动(高效)
SELECT * FROM small_table s
JOIN large_table l ON s.id = l.id; -- l.id有索引
-- 大表驱动(低效)
SELECT * FROM large_table l
JOIN small_table s ON l.id = s.id; -- s.id无索引当使用 left join 时,左表是驱动表,右表是被驱动表。
当使用 right join 时,刚好相反。
当使用 join 时,MySQL 会选择数据量比较小的表作为驱动表,大表作为被驱动表。
这里的小表指实际参与 JOIN 的数据量,而不是表的总行数。大表经过 where 条件过滤后也可能成为逻辑小表。
– 实际参与JOIN的数据量决定小表
1 | SELECT * FROM large_table l |
也可以强制通过 STRAIGHT_JOIN 提示 MySQL 使用指定的驱动表。
1 | explain select table_1.col1, table_2.col2, table_3.col2 |
为什么要避免使用 JOIN 关联太多的表?
第一,多表 JOIN 的执行路径会随着表的数量呈现指数级增长,优化器需要估算所有路径的成本,有可能会导致出现大表驱动小表的情况。
1 | SELECT * FROM A |
第二,多表 JOIN 需要缓存中间结果集,可能超出 join_buffer_size,这种情况下内存临时表就会转为磁盘临时表,性能也会急剧下降。
《阿里巴巴 Java 开发手册》上就规定,不要使用 join 关联太多的表,最多不要超过 3 张表。
如何进行排序优化?
第⼀,对 ORDER BY 涉及的字段创建索引,避免 filesort。
1 | -- 优化前(可能触发 filesort) |
如果是多个字段,联合索引需要保证ORDER BY 的列是索引的最左前缀。
1 | -- 联合索引需与 ORDER BY 顺序⼀致(age 在前,name 在后) |
第⼆,可以适当调整排序参数,如增⼤ sort_buffer_size、max_length_for_sort_data 等,让排序在内存中完成。
—-这部分是帮助理解 start,⾯试中可不背—-

sort_buffer_size:用于控制排序缓冲区的大小,默认为 256KB。也就是说,如果排序的数据量小于 256KB,MySQL 会在内存中直接排序;否则就要在磁盘上进行 filesort。max_length_for_sort_data:单行数据的最大长度,会影响排序算法选择。如果单行数据超过该值,MySQL 会使用双路排序,否则使用单路排序。max_sort_length:限制字符串排序时比较的前缀长度。当 MySQL 不得不对 text、blob 字段进行排序时,会截取前max_sort_length个字符进行比较。
—-这部分是帮助理解 end,面试中可不背—-
第三,可以通过 where 和 limit 限制待排序的数据量,减少排序的开销。1
2
3
4
5
6
7
8
9-- 优化前
SELECT * FROM users ORDER BY age LIMIT 100;
-- 优化后(减少数据传输和排序开销)
SELECT id, name, age FROM users ORDER BY age LIMIT 100;
-- 深度分页优化(避免 OFFSET 扫描全表)
SELECT * FROM users ORDER BY age LIMIT 10000, 20; -- 低效
SELECT * FROM users WHERE age > last_age ORDER BY age LIMIT 20; -- 高效(记录上一页最后一条的 age 值)
什么是 filesort?
当不能使用索引生成排序结果的时候,MySQL 需要自己进行排序,如果数据量比较小,会在内存中进行;如果数据量比较大就需要写临时文件到磁盘再排序,我们将这个过程称为文件排序。

—-这部分是帮助理解 start,面试中可不背—-
让我们来验证一下 filesort 的情况
能够看得出来,当 order by id 也就是主键的时候,没有触发 filesort;当 order by age 的时候,由于没有索引,就触发了 filesort。
—-这部分是帮助理解 end,面试中可不背—-
全字段排序和 rowid 排序了解多少?
当排序字段是索引字段且满足最左前缀原则时,MySQL 可以直接利用索引的有序性完成排序。

当无法使用索引排序时,MySQL 需要在内存或磁盘中进行排序操作,分为全字段排序和 rowid 排序两种算法。

全字段排序会一次性取出满足条件行的所有字段,然后在 sort buffer 中进行排序,排序后直接返回结果,无需回表。
以 SELECT * FROM user WHERE name = "王二" ORDER BY age 为例:
从 name 索引中找到第一个满足 name=’张三’ 的主键 id;
根据主键 id 取出整行所有的字段,存入 sort buffer;
重复上述过程直到处理完所有满足条件的行
对 sort buffer 中的数据按 age 排序,返回结果。
- 优点是仅需要一次磁盘 IO
- 缺点是内存占用大,如果数量超过 sort buffer 的话,需要分片读取并借助临时文件合并排序,IO 次数反而会增加。
也无法处理包含 text 和 blob 类型的字段。

rowid 排序分为两个阶段:
- 第一阶段:根据查询条件取出排序字段和主键 ID,存入
sort buffer进行排序; - 第二阶段:根据排序后的主键 ID 回表取出其他需要的字段。
同样以 SELECT * FROM user WHERE name = "王二" ORDER BY age 为例:
- 从 name 索引中找到第一个满足 name=’张三’ 的主键 id;
- 根据主键 id 取出排序字段 age,连同主键 id 一起存入 sort buffer;
- 重复上述过程直到处理完所有满足条件的行
- 对 sort buffer 中的数据按 age 排序;
- 遍历排序后的主键 id,回表取出其他所需字段,返回结果。
优点是内存占用较少,适合字段多或者数据量大的场景,缺点是需要两次磁盘 IO。
MySQL 会根据系统变量 max_length_for_sort_data 和查询字段的总大小来决定使用全字段排序还是 rowid 排序。
如果查询字段总长度 <= max_length_for_sort_data,MySQL 会使用全字段排序;否则会使用 rowid 排序。
你对 Sort_merge_passes 参数了解吗?
深入了解 MySQL Order By 文件排序Sort_merge_passes 是一个状态变量,用于统计 MySQL 在执行排序操作时进行归并排序的次数。
当 MySQL 需要进行排序但排序数据无法完全放入 sort_buffer_size 定义的内存缓冲区时,就会使用临时文件进行外部排序,这时就会产生 Sort_merge_passes。
如果 Sort_merge_passes 在短时间内快速激增,说明排序操作的数据量较大,需要调整 sort_buffer_size 或者优化查询语句。
MySQL 在执行排序操作时,会经历两个过程:
- 内存排序阶段,MySQL 首先尝试在
sort buffer中进行排序。如果数据量小于sort_buffer_size缓冲区大小,会完全在内存中完成快速排序。 - 外部排序阶段,如果数据量超过
sort_buffer_size,MySQL 会将数据分成多个块,每块单独排序后写入临时文件,然后对这些已排序的块进行归并排序。每次归并操作都会增加 Sort_merge_passes 的计数。

条件下推你了解多少?
条件下推的核心思想是将外层的过滤条件,比如说 where、join 等,尽可能地下推到查询计划的更底层,比如说子查询、连接操作之前,从而减少中间结果的数据量。
比如说原始查询是:
1 | SELECT * FROM ( |
就可以将条件下推到子查询:
1 | SELECT * FROM ( |
这样就可以减少查询返回的数据量,避免外层再过滤。
再比如说 union 中的原始查询是:
1 | (SELECT * FROM t1) |
就可以将条件下推到每个子查询:
1 | (SELECT * FROM t1 ORDER BY col LIMIT 10) |
每个子查询仅返回前 10 条数据,减少临时表的数据量。
再比如说连接查询 join 中的原始查询是:
1 | SELECT * FROM orders |
就可以将条件下推到表扫描的时候:
1 | SELECT * FROM orders |
先过滤 customers 表,减少 join 时的数据量。
为什么要尽量避免使用 select *?
SELECT * 会强制 MySQL 读取表中所有字段的数据,包括应用程序可能并不需要的,比如 text、blob 类型的大字段。
加载冗余数据会占用更多的缓存空间,从而挤占其他重要数据的缓存资源,降低整体系统的吞吐量。
也会增加网络传输的开销,尤其是在大字段的情况下。
最重要的是,SELECT * 可能会导致覆盖索引失效,本来可以走索引的查询最后变成了全表扫描。
1 | -- 使用覆盖索引(假设索引为 idx_country) |
你还知道哪些 SQL 优化方法?
①、避免使用 != 或者 <> 操作符
!= 或者 <> 操作符会导致 MySQL 无法使用索引,从而导致全表扫描。
可以把column<>’aaa’,改成column>’aaa’ or column<’aaa’。
②、使用前缀索引
比如,邮箱的后缀一般都是固定的@xxx.com,那么类似这种后面几位为固定值的字段就非常适合定义为前缀索引:alter table test add index index2(email(6));
需要注意的是,MySQL 无法利用前缀索引做 order by 和 group by 操作。
③、避免在列上使用函数
在 where 子句中直接对列使用函数会导致索引失效,因为 MySQL 需要对每行的列应用函数后再进行比较。select name from test where date_format(create_time,'%Y-%m-%d')='2021-01-01';
可以改成:
1 | select name from test where create_time>='2021-01-01 00:00:00' and create_time<'2021-01-02 00:00:00'; |
通过日期的范围查询,而不是在列上使用函数,可以利用 create_time 上的索引。
34.🌟explain平常有用过吗?
经常用,explain 是 MySQL 提供的一个用于查看 SQL 执行计划的工具,可以帮助我们分析查询语句的性能问题。
一共有 10 来个输出参数。

比如说 type=ALL,key=NULL 表示 SQL 正在全表扫描,可以考虑为 where 字段添加索引进行优化;
Extra=Using filesort 表示 SQL 正在文件排序,可以考虑为 order by 字段添加索引。
使用方式也非常简单,直接在 select 前加上 explain 关键字就可以了。
explain select * from students where name='王二';
更高级的用法可以配合 format=json 参数,将 explain 的输出结果以 JSON 格式返回。explain format=json select * from students where name='王二';
explain 输出结果中常见的字段含义理解吗?
在 EXPLAIN 输出结果中我最关注的字段是 type、key、rows 和 Extra。
我会通过它们判断 SQL 有没有走索引、是否全表扫描、预估扫描行数是否太大,以及是否触发了 filesort 或临时表。
一旦发现问题,比如 type=ALL 或者 Extra=Using filesort,我会考虑建索引、改写 SQL 或控制查询结果集来做优化。
—-这部分是帮助理解 start,面试中可不背—-
以 EXPLAIN SELECT * FROM orders WHERE user_id = 100 的输出为例:

非表格版本:
①、id 列:查询的执行顺序编号。id 相同:同一执行层级,按 table 列从上到下顺序执行(如多表 JOIN);id 递增:嵌套子查询,数值越大优先级越高,越先执行。
1 | EXPLAIN SELECT * FROM t1 JOIN (SELECT * FROM t2 WHERE id = 1) AS sub; |
t2 子查询的 id=2,优先执行。
②、select_type 列:查询的类型。常见的类型有:
- SIMPLE:简单查询,不包含子查询或者 UNION。
- PRIMARY:查询中如果包含子查询,则最外层查询被标记为 PRIMARY。需要关注子查询或派生表性能。
- SUBQUERY:子查询;需要避免多层嵌套,尽量改写为 JOIN。
- DERIVED:派生表(FROM 子句中的子查询)。需要减少派生表数据量,或物化为临时表。
③、table 列:查的哪个表。
- derivedN:表示派生表(N 对应 id)。
- unionNM,N:表示 UNION 合并的结果(M、N 为参与 UNION 的 id)。
④、type 列:表示 MySQL 在表中找到所需行的方式。
- system,表仅有一行(系统表或衍生表),无需优化。
- const:通过主键或唯一索引找到一行(如 WHERE id = 1)。理想情况。
- eq_ref:对主键/唯一索引 JOIN 匹配(如 A JOIN B ON A.id = B.id)。确保 JOIN 字段有索引。
- ref:非唯一索引匹配(如 WHERE name = ‘王二’,name 有普通索引)。
- range:只检索给定范围的行,使用索引来检索。在where语句中使用 bettween…and、<、>、<=、in 等条件查询 type 都是 range。
- index:全索引扫描,如果不需要回表,可接受;否则考虑覆盖索引。
- ALL:全表扫描,效率最低。
⑤、possible_keys 列:可能会用到的索引,但并不一定实际被使用。
⑥、key 列:实际使用的索引。如果为 NULL,则没有使用索引。如果为 PRIMARY,则使用了主键索引。
⑦、key_len 列:使用的索引字节数,反映索引列的利用率。使用联合索引 (a, b),key_len 是 a 和 b 的字节总和(仅当查询条件用到 a 或 a+b 时有效)。
– 表结构:CREATE TABLE t (a INT, b VARCHAR(20), INDEX idx_a_b (a, b));
EXPLAIN SELECT * FROM t WHERE a = 1 AND b = ‘test’;
key_len = 4(INT) + 20*3(utf8) + 2 = 66 字节。
⑧、ref 列:与索引列比较的值或列。
- const:常量。例如 WHERE column = ‘value’。
- func:函数。例如 WHERE column = func(column)。
⑨、rows 列:优化器估算的需要扫描的行数。数值越小越好,若与实际差距大,可能统计信息过期(需 ANALYZE TABLE)。结合 filtered 字段可以计算最终返回行数(rows × filtered)。
⑩、Extra 列:附加信息。
- Using index:覆盖索引,无需回表。
- Using where:存储引擎返回结果后,Server 层需要再次过滤(条件未完全下推)。
- Using temporary :使用临时表(常见于 GROUP BY、DISTINCT)。
- Using filesort:文件排序(常见于 ORDER BY)。考虑为 ORDER BY 字段添加索引。
- Select tables optimized away:优化器已优化(如 COUNT(*) 通过索引直接统计)。
- Using join buffer:使用连接缓冲区(Block Nested Loop 或 Hash Join)。考虑增大 join_buffer_size。
—-这部分是帮助理解 end,面试中可不背—-
type的执行效率等级,达到什么级别比较合适?
从高到低的效率排序是 system、const、eq_ref、ref、range、index 和 ALL。
一般情况下,建议 type 值达到 const、eq_ref 或 ref,因为这些类型表明查询使用了索引,效率较高。
如果是范围查询,range 类型也是可以接受的。
ALL 类型表示全表扫描,性能最差,往往不可接受,需要优化。
索引
35.🌟索引为什么能提高MySQL查询效率?
索引就像一本书的目录,能让 MySQL 快速定位数据,避免全表扫描。

它一般是 B+ 树结构,查找效率是 O(log n),比从头到尾扫一遍数据要快得多。

除了查得快,索引还能加速排序、分组、连接等操作。
可以通过 create index 创建索引,比如:create index idx_name on students(name);
36.🌟能简单说一下索引的分类吗?
从功能上分类的话,有主键索引、唯一索引、全文索引;从数据结构上分类的话,有 B+ 树索引、哈希索引;从存储内容上分类的话,有聚簇索引、非聚簇索引。

你对主键索引了解多少?
主键索引用于唯一标识表中的每条记录,其列值必须唯一且非空。创建主键时,MySQL 会自动生成对应的唯一索引。

每个表只能有一个主键索引,一般是表中的自增 id 字段。
1 | CREATE TABLE emp6 (emp_id INT PRIMARY KEY, name VARCHAR(50)); -- 单列主键 |
—- 这部分是帮助理解 start,面试中可不背 —-
如果创建表的时候没有指定主键,MySQL 的 InnoDB 存储引擎会优先选择一个非空的唯一索引作为主键;如果没有符合条件的索引,MySQL 会自动生成一个隐藏的 _rowid 列作为主键。
可以通过 show index from table_name 查看索引信息:
- Table 当前索引所属的表名。
- Non_unique 是否唯一索引,0 表示唯一索引(如主键),1 表示非唯一。
- Key_name 主键索引默认叫 PRIMARY;普通索引为自定义名。
- Seq_in_index 索引中的列顺序,在联合索引中这个字段表示第几列(第 1 个)。
- Column_name 当前索引中包含的字段名。
- Collation A 表示升序(Ascend);D 表示降序。
- Cardinality 索引的基数,即不重复的索引值的数量。越高说明区分度越好(影响优化器是否用此索引)。
- Sub_part 前缀索引的长度。
- Packed 是否压缩存储索引;一般不用,默认为 NULL。
- Null 字段是否允许为 NULL;主键字段不允许为 NULL。
- Index_type 索引底层结构,InnoDB 默认是 B+ 树(BTREE)。
- Comment 索引的注释。
- Visible 是否可见;MySQL 8.0+ 可隐藏索引。
—- 这部分是帮助理解 end,面试中可不背 —-
唯一索引和主键索引有什么区别?
主键索引=唯一索引+非空。每个表只能有一个主键索引,但可以有多个唯一索引。
1 | -- 在 email 列上添加唯一索引 |
主键索引不允许插入 NULL 值,尝试插入 NULL 会报错;唯一索引允许插入多个 NULL 值。
unique key 和 unique index 有什么区别?
创建唯一键时,MySQL 会自动生成一个同名的唯一索引;反之,创建唯一索引也会隐式添加唯一性约束。
可通过 UNIQUE KEY uk_name 定义或者 CONSTRAINT uk_name UNIQUE 定义唯一键。
1 | CREATE TABLE users ( |
可通过 CREATE UNIQUE INDEX 创建唯一索引。
1 | CREATE TABLE users ( |
通过 SHOW CREATE TABLE table_name 查看表结构时,结果都是一样的。
普通索引和唯一索引有什么区别?
普通索引仅用于加速查询,不限制字段值的唯一性;适用于高频写入的字段、范围查询的字段。
1 | -- 日志时间戳允许重复,无需唯一性检查 |
唯一索引强制字段值的唯一性,插入或更新时会触发唯一性检查;适用于业务唯一性约束的字段、防止数据重复插入的字段。
1 | -- 用户邮箱必须唯一 |
你对全文索引了解多少?
全文索引是 MySQL 一种优化文本数据检索的特殊类型索引,适用于 CHAR、VARCHAR 和 TEXT 等字段。
MySQL 5.7 及以上版本内置了 ngram 解析器,可处理中文、日文和韩文等分词。
建表时通过 FULLTEXT (title, body) 来定义。通过 MATCH(col1, col2) AGAINST('keyword') 进行检索,默认按照降序返回结果,支持布尔模式查询。
+表示必须包含;-表示排除;*表示通配符;底层使用倒排索引将字段中的文本内容进行分词,然后建立一个倒排表。性能比 LIKE ‘%keyword%’ 高很多。1
2
3
4
5
6
7
8
9
10
11-- 建表时创建全文索引(支持中文)
CREATE TABLE articles (
id INT UNSIGNED AUTO_INCREMENT PRIMARY KEY,
title VARCHAR(200),
content TEXT,
FULLTEXT(title, content) WITH PARSER ngram
) ENGINE=InnoDB;
-- 使用布尔模式查询
SELECT * FROM articles
WHERE MATCH(title, content) AGAINST('+MySQL -Oracle' IN BOOLEAN MODE);
—- 这部分是帮助理解 start,面试中可不背 —-
倒排索引通过一个辅助表存储单词与单词自身在一个或多个文档中所在位置之间的映射,通常采用关联数组实现。
有两种表现形式:inverted file index({单词,单词所在文档的ID})和full inverted index({单词,(单词所在文档的ID,在具体文档中的位置)})
比如有这样一个文档:
1 | DocumentId Text |
inverted file index 的关联数组存储形式为:
1 | days → 3,6 |
full inverted index 更加详细:
1 | days → (3:5),(6:5) |
full inverted index 不仅存储了文档 ID,还存储了单词在文档中的具体位置。
InnoDB 采用的是 full inverted index 的方式实现全文索引。
如果需要处理中文分词的话,一定要记得加上 WITH PARSER ngram,否则可能查不出来数据。
不过,对于复杂的中文场景,建议使用 Elasticsearch 等专业搜索引擎替代,技术派项目中就用了这种方案。
—- 这部分是帮助理解 end,面试中可不背 —-
37.🌟创建索引有哪些注意点?
第一,选择合适的字段
- 比如说频繁出现在
WHERE、JOIN、ORDER BY、GROUP BY中的字段。 - 优先选择区分度高的字段,比如用户 ID、手机号等唯一值多的,而不是性别、状态等区分度极低的字段,如果真的需要,可以考虑联合索引。
第二,要控制索引的数量,避免过度索引,每个索引都要占用存储空间,单表的索引数量不建议超过 5 个。
要定期通过 SHOW INDEX FROM table_name 查看索引的使用情况,删除不必要的索引。比如说已经有联合索引 (a, b),单索引(a)就是冗余的。
第三,联合索引的时候要遵循最左前缀原则,即在查询条件中使用联合索引的第一个字段,才能充分利用索引。
比如说联合索引 (A, B, C) 可支持 A、A+B、A+B+C 的查询,但无法支持 B 或 C 的单独查询。
区分度高的字段放在左侧,等值查询的字段优先于范围查询的字段。例如 WHERE A=1 AND B>10 AND C=2,优先 (A, C, B)。
如果联合索引包含查询的所需字段,还可以避免回表,提高查询效率。
38.🌟索引哪些情况下会失效呢?
简版:比如索引列使用了函数、使用了通配符开头的模糊查询、联合索引不满足最左前缀原则,或者使用 or 的时候部分字段无索引等。
第一,对索引列使用函数或表达式会导致索引失效。
1 | -- 索引失效 |
第二,LIKE 模糊查询以通配符开头会导致索引失效。
1 | -- 索引失效 |
第三,联合索引违反了最左前缀原则,索引会失效。
1 | -- 假设有联合索引 (a, b, c) |
联合索引,但 WHERE 不满足最左前缀原则,索引无法起效。例如:SELECT * FROM table WHERE column2 = 2,联合索引为 (column1, column2)。
—- 这部分是帮助理解 start,面试中可不背 —-
第四,使用 OR 连接非索引列条件,会导致索引失效。
1 | -- 假设name有索引但age没有 |
第五,使用 != 或 <> 不等值查询会导致索引失效。
1 | SELECT * FROM user WHERE status != 1; -- 若大部分行 `status=1`,可能全表扫描 |
—- 这部分是帮助理解 end,面试中可不背 —-
什么情况下模糊查询不走索引?
模糊查询主要使用 LIKE 语句,结合通配符来实现。%(代表任意多个字符)和 _(代表单个字符)
1 | SELECT * FROM table WHERE column LIKE '%xxx%'; |
这个查询会返回所有 column 列中包含 xxx 的记录。
但是,如果模糊查询的通配符** % 出现在搜索字符串的开始位置,如 LIKE ‘%xxx’,MySQL 将无法使用索引,因为数据库必须扫描全表以匹配任意位置的字符串**。
39.索引不适合哪些场景呢?
第一,区分度低的列,可以和其他高区分度的列组成联合索引。
第二,频繁更新的列,索引会增加更新的成本。
第三,TEXT、BLOB 等大对象类型的字段,可以使用前缀索引、全文索引替代。
第四,当表的数据量很小的时候,不超过 1000 行,全表扫描可能比使用索引更快。
—- 这部分是帮助理解 start,面试中可不背 —-
原因时当数据量很小时,全表扫描的成本很低,因为所有的数据可能都加载到内存中了,使用索引反而需要先查找索引,再通过索引去找到实际的数据行,增加了额外的 I/O 寻址时间。
—- 这部分是帮助理解 end,面试中可不背 —-
性别字段要建立索引吗?
性别字段不适合建立单独索引。因为性别字段的区分度很低。
如果性别字段确实经常用于查询条件,数据规模也比较大,可以将性别字段作为联合索引的一部分,与区分度高的字段一起,效果会好很多。
什么是区分度?
区分度是衡量一个字段在 MySQL 表中唯一值的比例。
区分度 = 字段的唯一值数量 / 字段的总记录数;越接近 1,就越适合作为索引。因为索引可以更有效地缩小查询范围。
例如,一个表中有 1000 条记录,其中性别字段只有两个值(男、女),那么性别字段的区分度只有 0.002,就不适合建立索引。
可以通过COUNT(DISTINCT column_name)和COUNT(*)的比值来计算字段的区分度。例如:
1 | SELECT |
什么样的字段适合加索引?
一句话回答:
一般来说,主键、唯一键、以及经常作为查询条件的字段最适合加索引。除此之外,字段的区分度要高,这样索引才能起到过滤作用;如果字段经常用于表连接、排序或分组,也建议加索引。同时如果多个字段经常一起出现在查询条件中,也可以建立联合索引来提升性能。
—- 这部分是帮助理解 start,面试中可不背 —-
查询条件中的高频字段,比如说WHERE子句中频繁用于等值查询、范围查询或者 IN 列表的字段。
1 | SELECT * FROM orders WHERE status = 'PAID' AND create_time > '2023-01-01'; |
多表连接时的关联字段,比如说 user.id 和 order.user_id。
1 | SELECT * FROM user u JOIN order o ON u.id = o.user_id; -- `user_id`需索引 |
参与排序或者分组的字段,可以直接利用索引的有序性,避免文件排序。
1 | SELECT * FROM product ORDER BY price DESC; -- 单字段排序 |
需要利用覆盖索引的字段,可以避免回表操作。
1 | -- 创建联合索引`(user_id, create_time)` |
—- 这部分是帮助理解 end,面试中可不背 —-
40.索引是不是建的越多越好?
索引不是越多越好。虽然索引可以加快查询,但也会带来写入变慢、占用更多存储空间、甚至让优化器选错索引的风险。
—- 这部分是帮助理解 start,面试中可不背 —-
每次数据写入(INSERT/UPDATE/DELETE)时,MySQL 都需同步更新所有相关索引,索引越多,维护成本越高。
假如某表有 10 个索引,插入一行数据需更新 10 个 B+树结构,导致写入延迟增加 5~10 倍。
假如某表数据量 100GB,若建 5 个索引,总存储可能达到 200GB+。
索引过多时,优化器需评估更多可能的执行路径,可能导致选择困难症,优化器也会选错索引。
再比如说,已有联合索引 (A, B, C),再单独建 (A) 或 (A, B) 索引即为冗余。
单表索引数量建议不超过 5 个,MySQL 官方建议单表索引总字段数 ≤ 表字段数的 30%。
—- 这部分是帮助理解 end,面试中可不背 —-
说说索引优化的思路?
一句话回答:
先通过慢查询日志找出性能瓶颈,然后用 EXPLAIN 分析执行计划,判断是否走了索引、是否回表、是否排序。接着根据字段特性设计合适的索引,如选择区分度高的字段,使用联合索引和覆盖索引,避免索引失效的写法,最后通过实测来验证优化效果。
41.🌟为什么 InnoDB 要使用 B+树作为索引?
一句话总结:
因为 B+ 树是一种高度平衡的多路查找树,能有效降低磁盘的 IO 次数,并且支持有序遍历和范围查询。

查询性能非常高,其结构也适合 MySQL 按照页为单位在磁盘上存储。
像其他选项,比如说哈希表不支持范围查询,二叉树层级太深,B 树又不方便范围扫描,所以最终选择了 B+ 树。
再换一种回答:
相比哈希表:B+ 树支持范围查询和排序
相比二叉树和红黑树:B+ 树更“矮胖”,层级更少,磁盘 IO 次数更少
相比 B 树:B+ 树的非叶子节点只存储键值,叶子节点存储数据并通过链表连接,支持范围查询
另外一种回答版本:
B+树是一种自平衡的多路查找树,和红黑树、二叉平衡树不同,B+树的每个节点可以有 m 个子节点,而红黑树和二叉平衡树都只有 2 个。

另外,和 B 树不同,B+树的非叶子节点只存储键值,不存储数据,而叶子节点存储了所有的数据,并且构成了一个有序链表。
这样做的好处是,非叶子节点上由于没有存储数据,就可以存储更多的键值对,再加上叶子节点构成了一个有序链表,范围查询时就可以直接通过叶子节点间的指针顺序访问整个查询范围内的所有记录,而无需对树进行多次遍历。查询的效率比 B 树更高。
先说说 B 树。
B 树是一种自平衡的多路查找树,和红黑树、二叉平衡树不同,B 树的每个节点可以有 m 个子节点,而红黑树和二叉平衡树都只有 2 个。
换句话说,红黑树、二叉平衡树是细高个,而 B 树是矮胖子。
再来说说内存和磁盘的 IO 读写。
为了提高读写效率,从磁盘往内存中读数据的时候,一次会读取至少一页的数据,如果不满一页,会再多读点。
比如说查询只需要读取 2KB 的数据,但 MySQL 实际上会读取 4KB 的数据,以装满整页。页是 MySQL 进行内存和磁盘交互的最小逻辑单元。
再比如说需要读取 5KB 的数据,实际上 MySQL 会读取 8KB 的数据,刚好两页。
因为读的次数越多,效率就越低。就好比我们在工地上搬砖,一次搬 10 块砖肯定比一次搬 1 块砖的效率要高,反正我每次都搬 10 块(😁)。
对于红黑树、二叉平衡树这种细高个来说,每次搬的砖少,因为力气不够嘛,那来回跑的次数就越多。
通常 B+ 树高度为 3-4 层即可支持 TB 级数据,而每次查询只需 2-4 次磁盘 I/O,远低于二叉树或红黑树的 O(log2N) 复杂度
树越高,意味着查找数据时就需要更多的磁盘 IO,因为每一层都可能需要从磁盘加载新的节点。
B 树的节点通常与页的大小对齐,这样每次从磁盘加载一个节点时,正好就是一页的大小。

B 树的一个节点通常包括三个部分:
- 键值:即表中的主键
- 指针:存储子节点的信息
- 数据:除主键外的行数据
正所谓“祸兮福所倚,福兮祸所伏”,因为 B 树的每个节点上都存储了数据,就导致每个节点能存储的键值和指针变少了,因为每一个节点的大小是固定的,对吧?
于是 B+树就来了,B+树的非叶子节点只存储键值,不存储数据,而叶子节点会存储所有的行数据,并且构成一个有序链表。

这样做的好处是,非叶子节点由于没有存储数据,就可以存储更多的键值对,树就变得更加矮胖了,于是就更有劲了,每次搬的砖也就更多了(😂)。
相比 B 树,B+ 树的非叶子节点可容纳的键值更多,一个 16KB 的节点可存储约 1200 个键值,大幅降低树的高度。
由此一来,查找数据进行的磁盘 IO 就更少了,查询的效率也就更高了。
再加上叶子节点构成了一个有序链表,范围查询时就可以直接通过叶子节点间的指针顺序访问整个查询范围内的所有记录,而无需对树进行多次遍历。
B 树就做不到这一点。
—- 这部分是帮助理解 end,面试中可不背 —-
B+树的叶子节点是单向链表还是双向链表?如果从大值向小值检索,如何操作?
B+树的叶子节点是通过双向链表连接的,这样可以方便范围查询和反向遍历。
当执行范围查询时,可以从范围的开始点或结束点开始,向前或向后遍历。
在需要对数据进行逆序处理时,双向链表非常有用。
如果需要在 B+树中从大值向小值进行检索,可以先定位到最右侧节点,找到包含最大值的叶子节点。从根节点开始向右遍历树的方式实现。

定位到最右侧的叶子节点后,再利用叶节点间的双向链表向左遍历就好了。
为什么 MongoDB 的索引用 B树,而 MySQL 用 B+ 树?
MongoDB 通常以 JSON 格式存储文档,查询以单键查询(如 find({_id: 123}))为主。B 树的“节点既存键又存数据”的特性允许查询在非叶子节点提前终止,从而减少 I/O 次数。
MySQL 的查询通常涉及范围(WHERE id > 100)、排序(ORDER BY)、连接(JOIN)等操作。B+ 树的叶子节点是链表结构,天然支持顺序遍历,无需回溯至根节点或中序遍历,效率远高于 B 树。

42.🌟一棵B+树能存储多少条数据呢?
一句话回复:
一棵 B+ 树能存多少数据,取决于它的分支因子和高度。在 InnoDB 中,页的默认大小为 16KB,当主键为 bigint 时,3 层 B+ 树通常可以存储约 2000 万条数据。

—- 这部分是帮助理解 start,面试中可不背 —-
先来看一下计算公式:
最大记录数 = (分支因子)^(树高度-1) × 叶子节点容量
再来看一下关键参数:
①、页大小,默认 16KB
②、主键大小,假设是 bigint 类型,那么它的大小就是 8 个字节。
③、页指针大小,InnoDB 源码中设置为 6 字节,4 字节页号 + 2 字节页内偏移。
所以非叶子节点可以存储 16384/14(键值+指针)=1170 个这样的单元。
当层高为 2 时,根节点可以存储 1170 个指针,指向 1170 个叶子节点,所以总数据量为 1170×16 =18720 条。
当层高为 3 时,根节点指向 1170 个非叶子节点,每个非叶子节点再指向 1170 个叶子节点,所以总数据量为 1170×1170×16≈21,902,400 条(约2,190万条)记录。
推荐阅读:清幽之地:InnoDB 一棵 B+树可以存放多少行数据?
—- 这部分是帮助理解 end,面试中可不背 —-
现在有一张表 2kw 数据,我这个 b+树的高度有几层?
对于 2KW 条数据来说,B+树的高度为 3 层就够了。

每个叶子节点能存放多少条数据?
如果单行数据大小为 1KB,那么每页可存储约 16 行(16KB/1KB)数据。
—- 这部分是帮助理解 start,面试中可不背 —-
假设有这样一个表结构:
1 | CREATE TABLE `user` ( |
那么一行数据的大小为:8 + 50 + 1 + 30 = 89 字节。
行格式的开销为:行头 5 字节+指针 6 字节+可变长度字段开销 2 字节(name 和 email 各占 1 字节)+ NULL 位图 1 字节 = 14 字节。
所以每行数据的实际大小为:89 + 14 = 103 字节。
每页大小默认为 16KB,那么每页最多可以存储 16384 / 103 ≈ 158 行数据。
—- 这部分是帮助理解 end,面试中可不背 —-
43.索引为什么用 B+树不用普通二叉树?
普通二叉树的每个节点最多有两个子节点。当数据按顺序递增插入时,二叉树会退化成链表,导致树的高度等于数据量。

此时查找 id=7 就需要 7 次 I/O 操作,相当于全表扫描。而 B+ 树作为多叉平衡树,能将数亿级的数据量控制在 3-4 层的树高,能极大减少磁盘的 I/O 次数。
为什么不用平衡二叉树呢?
平衡二叉树虽然解决了普通二叉树的退化问题,但每个节点最多只有两个子节点的问题依然存在。
并且平衡二叉树的插入和删除操作也会导致频繁的旋转操作,影响性能。
44.🌟为什么用 B+ 树而不用 B 树呢?
B+ 树相比 B 树有 3 个显著优势:
第一,B 树的每个节点既存储键值,又存储数据和指针,导致单节点存储的键值数量较少。
一个 16KB 的 InnoDB 页,如果数据较大,B 树的非叶子节点只能容纳几十个键值,而 B+ 树的非叶子节点可以容纳上千个键值。
第二,B 树的范围查询需要通过中序遍历逐层回溯;而 B+ 树的叶子节点通过双向链表顺序连接,范围查询只需定位起始点后顺序遍历链表即可,没有回溯开销。
第三,B 树的数据可能存储在任意节点,假如目标数据恰好位于根节点或上层节点,查询仅需 1-2 次 I/O;但如果数据位于底层节点,则需多次 I/O,导致查询时间波动较大。
而 B+ 树的所有数据都存储在叶子节点,查询路径的长度是固定的,**时间稳定为 O(logN)**,对 MySQL 在高并发场景下的稳定性至关重要。
B+树的时间复杂度是多少?
O(logN)。

为什么用 B+树不用跳表呢?
跳表本质上还是链表结构,只不过把某些节点抽到上层做了索引。

一条数据一个节点,如果需要存放 2000 万条数据,且每次查询都要能达到二分查找的效果,那么跳表的高度大约为 24 层(2 的 24 次方)。
在最坏的情况下,这 24 层数据分散在不同的数据页,查找一次数据就需要 24 次磁盘 I/O。
而 2000 万条数据在 B+树中只需要 3 层就可以了。
B+树的范围查找怎么做的?
一句话回答:
先通过索引路径定位到第一个满足条件的叶子节点,然后顺着叶子节点之间的链表向右/向左扫描,直到超过范围。
详细版:
B+ 树索引的范围查找主要依赖叶子节点之间的双向链表来完成。
第一步,从 B+ 树的根节点开始,通过索引键值逐层向下,找到第一个满足条件的叶子节点。
第二步,利用叶子节点之间的双向链表,从起始节点开始,依次向后遍历每个节点。当索引值超过查询范围,或者遍历到链表末尾时,终止查询。
了解快排吗
快速排序使用分治法将一个序列分为较小和较大的 2 个子序列,然后递归排序两个子序列,由东尼·霍尔在 1960 年提出。

其核心思想是:
- 选择一个基准值。
- 将数组分为两部分,左边小于基准值,右边大于或等于基准值。
- 对左右两部分递归排序,最终合并。
1
2
3
4
5
6
7
8
9
10
11
12
13
14
15
16
17
18
19
20
21
22
23
24
25
public static void quickSort(int[] arr, int low, int high) {
if (low < high) {
int pivotIndex = partition(arr, low, high);
quickSort(arr, low, pivotIndex - 1);
quickSort(arr, pivotIndex + 1, high);
}
}
private static int partition(int[] arr, int low, int high) {
int pivot = arr[high];
int i = low - 1;
for (int j = low; j < high; j++) {
if (arr[j] <= pivot) {
i++;
swap(arr, i, j);
}
}
swap(arr, i + 1, high);
return i + 1;
}
private static void swap(int[] arr, int i, int j) {
int temp = arr[i];
arr[i] = arr[j];
arr[j] = temp;
}
45.B+树索引和 Hash 索引有什么区别?
简版回答:B+ 树索引支持范围查询、有序扫描,是 InnoDB 的默认索引结构。

Hash 索引只支持等值查找,速度快但功能弱,常见于 Memory 引擎。
稍微详细一点的回答:
B+ 树索引是一种平衡多路搜索树,所有数据存储在叶子节点上,非叶子节点仅存储索引键。叶子节点通过指针连接形成有序链表,天然支持排序。
并且支持范围查询、模糊查询,是 InnoDB 默认的索引结构。
Hash 索引基于哈希函数将键值映射到固定长度的哈希值,通过哈希值定位数据存储的位置。
完全无序,只支持等值查询,常见于 Memory 引擎。
—- 这部分是帮助理解 start,面试中可不背 —-
因为 B+ 树是 InnoDB 的默认索引类型,所以创建 B+ 树的时候不需要指定索引类型。
1 | CREATE TABLE example_btree ( |
可以通过UNIQUE HASH创建哈希索引:
1 | CREATE TABLE example_hash ( |
InnoDB 并不提供直接创建哈希索引的选项,因为 B+ 树索引能够很好地支持范围查询和等值查询,满足了大多数数据库操作的需要。
不过,InnoDB 内部使用了一种名为“自适应哈希索引”(Adaptive Hash Index, AHI)的技术,当某些索引值频繁访问时,InnoDB 会在 B+ 树基础上自动创建哈希索引,兼具两者的优点。
可通过 SHOW VARIABLES LIKE 'innodb_adaptive_hash_index'; 查看自适应哈希索引的状态。
如果返回的值是 ON,说明自适应哈希索引是开启的。
—- 这部分是帮助理解 end,面试中可不背 —-
46.🌟聚族索引和非聚族索引有什么区别?
聚簇索引的叶子节点存储了完整的数据行,数据和索引是在一起的。InnoDB 的主键索引就是聚簇索引,叶子节点不仅存储了主键值,还存储了其他列的值,因此按照主键进行查询的速度会非常快。
每个表只能有一个聚簇索引,通常由主键定义。如果没有显式指定主键,InnoDB 会隐式创建一个隐藏的主键索引 row_id。
非聚簇索引的叶子节点只包含了主键值,需要通过回表按照主键去聚簇索引查找其他列的值,唯一索引、普通索引等非主键索引都是非聚簇索引。

每个表都可以创建多个非聚簇索引,如果不想回表的话,可以通过覆盖索引把要查询的字段也放到索引中。
—- 这部分是帮助大家理解 start,面试中可不背 —-
一张表只能有一个聚簇索引。
CREATE TABLE user (
id INT PRIMARY KEY,
name VARCHAR(100),
age INT
);
主键 id 是聚簇索引,B+ 树的叶子节点直接存储了 (id, name, age)。
一张表可以有多个非聚簇索引。
CREATE INDEX idx_name ON user(name);
CREATE INDEX idx_age ON user(age);
idx_name 是非聚簇索引,叶子节点存的是 name -> id,查整行数据要回表。
idx_age 也是非聚簇索引,叶子节点存的是 age -> id,查整行数据也要回表。
想要了解更多聚簇索引和非聚簇索引,推荐阅读:
https://www.cnblogs.com/vipstone/p/16370305.html
https://learnku.com/articles/50096
https://blog.csdn.net/m0_52226803/article/details/135494499
https://mp.weixin.qq.com/s/F0cEzIqecF4sWg7ZRmHKRQ
—- 这部分是帮助理解 end,面试中可不背 —-
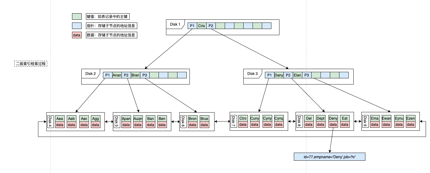
47.🌟回表了解吗?
当使用非聚簇索引进行查询时,MySQL 需要先通过非聚簇索引找到主键值,然后再根据主键值回到聚簇索引中查找完整数据行,这个过程称为回表。

假设现在有一张用户表 users:
1 | CREATE TABLE users ( |
执行查询:
1 | SELECT * FROM users WHERE name = '王二'; |
查询过程如下:
- 第一步,MySQL 使用 name 列上的非聚簇索引查找所有 name = ‘王二’ 的主键 id。
- 第二步,使用主键 id 到聚簇索引中查找完整记录。
回表的代价是什么?
回表通常需要访问额外的数据页,如果数据不在内存中,还需要从磁盘读取,增加 I/O 开销。

可通过覆盖索引或者联合索引来避免回表。
1 | -- 原表结构 |
什么情况下会触发回表?
第一,当查询字段不在非聚簇索引中时,必须回表到主键索引获取数据。
第二,查询字段包含非索引列(如 SELECT *),必然触发回表。
回表记录越多好吗?
回表记录越多,通常代表性能越差,因为每条记录都需要通过主键再查询一次完整数据。这个过程涉及内存访问或磁盘 IO,尤其当缓存命中率不高时,回表会严重影响查询效率。
了解 MRR 吗?
MRR 是 InnoDB 为了解决回表带来的大量随机 IO 问题而引入的一种优化策略。

它会先把非聚簇索引查到的主键值列表进行排序,再按顺序去主键索引中批量回表,将随机 I/O 转换为顺序 I/O,以减少磁盘寻道时间。
—- 这部分是帮助理解 start,面试中可不背 —-
可通过 SHOW VARIABLES LIKE 'optimizer_switch'; 查看 MRR 是否启用。

其中 mrr=on 表示启用 MRR,mrr_cost_based=on 表示基于成本决定使用 MRR。
另外可以通过 show variables like 'read_rnd_buffer_size'; 查看 MRR 的缓冲区大小,默认是 256KB。

我们来创建一个表,插入一些数据,然后执行一个查询来演示 MRR 的效果。
1 | CREATE DATABASE IF NOT EXISTS mrr_test; |
查看 MRR 开启和关闭时的性能数据:
1 | -- 确保MRR开启并设置足够大的缓冲区 |
可以看到 MRR 开启时的结果对比:
Wrap 也给出了对应的结果说明:
也可以在 explain 中确认 MRR 的使用情况。
—- 这部分是帮助理解 end,面试中可不背 —-
48.🌟联合索引了解吗?(补充)
联合索引就是把多个字段放在一个索引里,但必须遵守“最左前缀”原则,只有从第一个字段开始连续使用,索引才会生效。

联合索引会按字段顺序构建B+树。例如(age, name)索引会先按照 age 排序,age 相同则按照 name 排序,若两者都相同则按主键排序,确保叶子节点无重复索引项。
创建(A,B,C)联合索引相当于同时创建了(A)、(A,B)和(A,B,C)三个索引。
1 | -- 创建联合索引 |
联合索引底层的存储结构是怎样的?
联合索引在底层采用 B+ 树结构进行存储,这一点与单列索引相同。

与单列索引不同的是,联合索引的每个节点会存储所有索引列的值,而不仅仅是第一列的值。例如,对于联合索引(a,b,c),每个节点都包含 a、b、c 三列的值。
1 | 非叶子节点示例: |
联合索引的叶子节点存的什么内容?
联合索引属于非聚簇索引,叶子节点存储的是联合索引各列的值和对应行的主键值,而不是完整的数据行。查询非索引字段时,需要通过主键值回表到聚簇索引获取完整数据。

例如索引(a, b)的叶子节点会完整存储(a, b)的值,并按字段顺序排序(如 a 优先,a 相同则按 b 排序)。如果主键是 id,叶子节点会存储 (a, b, id) 的组合。
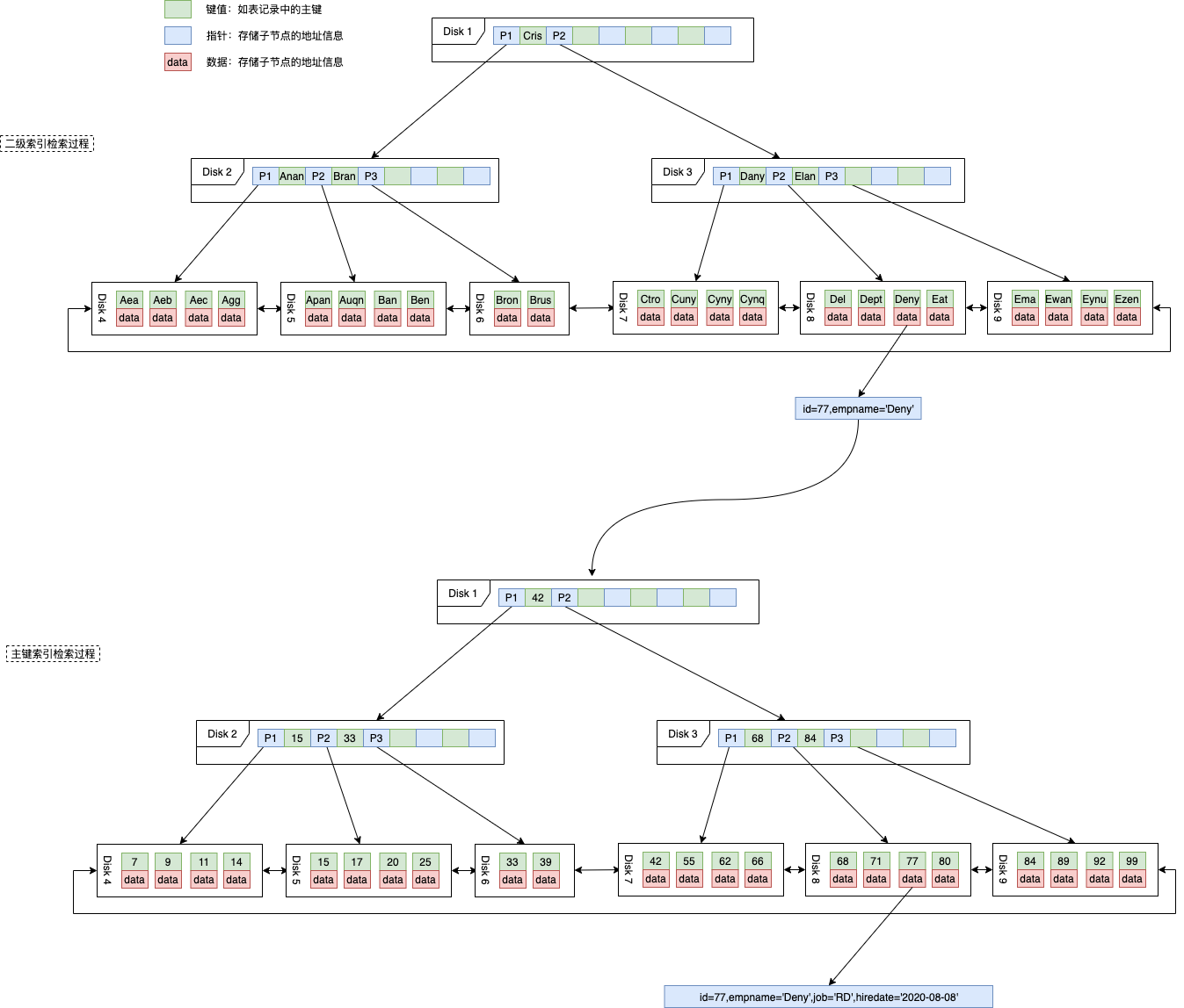
49.🌟覆盖索引了解吗?
覆盖索引指的是:查询所需的字段全部都在索引中,不需要回表,从索引页就能直接返回结果。

empname 和 job 两个字段是一个联合索引,而查询也恰好是这两个字段,这时候单次查询就可以达到目的,不需要回表。
可以将高频查询的字段(如 WHERE 条件和 SELECT 列)组合为联合索引,实现覆盖索引。 例如:
1 | CREATE INDEX idx_empname_job ON employee(empname, job); |
这样查询的时候就可以走索引:
1 | SELECT empname, job FROM employee WHERE empname = '王二' AND job = '程序员'; |
普通索引只用于加速查询条件的匹配,而覆盖索引还能直接提供查询结果。
一个表(name, sex,age,id),select age,id,name from tblname where name=’paicoding’;怎么建索引
由于查询条件有 name 字段,所以最少应该为 name 字段添加一个索引。、
1 | CREATE INDEX idx_name ON tblname(name); |
查询结果中还需要 age、id 字段,可以为这三个字段创建一个联合索引,利用覆盖索引,直接从索引中获取数据,减少回表。
1 | CREATE INDEX idx_name_age_id ON tblname (name, age, id); |
50.🌟什么是最左前缀原则?
最左前缀原则指的是:MySQL 使用联合索引时,必须从最左边的字段开始匹配,才能命中索引。
假设有一个联合索引 (A, B, C),其生效条件如下:
如果排序或分组的列是最左前缀的一部分,索引还可以加速操作。
1 | -- 索引(a,b) |
范围查询后的列还能用索引吗?
范围查询只能应用于最左前缀的最后一列。范围查询之后的列无法使用索引。
1 | -- 索引(a,b,c) |
为什么不从最左开始查,就无法匹配呢?
一句话回答:
因为联合索引在 B+ 树中是按照最左字段优先排序构建的,如果跳过最左字段,MySQL 无法判断查找范围从哪里开始,自然也就无法使用索引。

比如有一个 user 表,我们给 name 和 age 建立了一个联合索引 (name, age)。
1 | ALTER TABLE user add INDEX comidx_name_phone (name,age); |
联合索引在 B+ 树中按照从左到右的顺序依次建立搜索树,name 在左,age 在右。
当我们使用 where name= ‘王二’ and age = ‘20’ 去查询的时候, B+ 树会优先比较 name 来确定下一步应该搜索的方向,往左还是往右。
如果 name 相同的时候再比较 age。
但如果查询条件没有 name,就不知道应该怎么查了,因为 name 是 B+树中的前置条件,没有 name,索引就派不上用场了。
联合索引 (a, b),where a = 1 和 where b = 1,效果是一样的吗
不一样。
WHERE a = 1 能命中联合索引,因为 a 是联合索引的第一个字段,符合最左前缀匹配原则。而 WHERE b = 1 无法命中联合索引,因为缺少 a 的匹配条件,MySQL 会全表扫描。
—- 这部分是帮助理解 start,面试中可不背 —-
我们来验证一下,假设有一个 ab 表,建立了联合索引 (a, b):
1 | CREATE TABLE ab ( |
插入数据:
1 | INSERT INTO ab (a, b) VALUES (1, 2), (1, 3), (2, 1), (3, 3), (2, 2); |
执行查询:
通过 explain 可以看到,WHERE a = 1 使用了联合索引,而 WHERE b = 1 需要全表扫描,依次检查每一行。
—- 这部分是帮助理解 end,面试中可不背 —-
假如有联合索引 abc,下面的 sql 怎么走的联合索引?
1 | select * from t where a = 2 and b = 2; |
第一条 SQL 语句包含条件 a = 2 和 b = 2,刚好符合联合索引的前两列。
第二条 SQL 语句由于未使用最左前缀中的 a,会触发全表扫描。
第三条 SQL 语句在范围条件 a > 2 之后,索引后会停止匹配,b = 2 的条件需要额外过滤。
(A,B,C) 联合索引 select * from tbn where a=? and b in (?,?) and c>? 会走索引吗?
这个查询会命中联合索引,因为 a 是等值匹配,b 是 IN 等值多匹配,c 是 b 之后的范围条件,符合最左前缀原则。
对于 a=?:这是一个精确匹配,并且是联合索引的第一个字段,所以一定会命中索引。
对于 b IN (?, ?):等价于 b=? OR b=?,属于多值匹配,并且是联合索引的第二个字段,所以也会命中索引。
对于 c>?:这是一个范围条件,属于联合索引的第三个字段,也会命中索引。
—- 这部分是帮助理解 start,面试中可不背 —-
来验证一下。
第一步,建表。
1 | CREATE TABLE tbn (A INT, B INT, C INT, D TEXT); |
第二步,创建索引。
1 | CREATE INDEX idx_abc ON tbn (A, B, C); |
第三步,插入数据。
1 | INSERT INTO tbn VALUES (1, 2, 3, 'First'); |
第四步,执行查询。
1 | EXPLAIN SELECT * FROM tbn WHERE A=1 AND B IN (2, 3) AND C>3\G |

从 EXPLAIN 输出结果来看,我们可以得到 MySQL 是如何执行查询的一些关键信息:
- type: 查询类型,这里是 range,表示 MySQL 使用了范围查找,这是因为查询条件包含了 > 操作符。
- possible_keys: 可能被用来执行查询的索引,这里是 idx_abc,表示 MySQL 认为 idx_abc 索引会用于查询优化。
- key: 实际用来执行查询的索引,也是 idx_abc,这确定这条查询命中了联合索引。
- Extra: 提供了关于查询执行的额外信息。Using index condition 表示 MySQL 使用了索引下推(Index Condition Pushdown,ICP),这是 MySQL 的一个优化方式,它允许在索引层面过滤数据。
—- 这部分是帮助理解 end,面试中可不背 —-
联合索引的一个场景题:(a,b,c)联合索引,(b,c)是否会走索引吗?
根据最左前缀原则,(b,c) 查询不会走索引。
因为联合索引 (a,b,c) 中,a 是最左边的列,联合索引在创建索引树的时候需要先有 a,然后才会有 b 和 c。而查询条件中没有包含 a,所以 MySQL 无法利用这个索引。
1 | EXPLAIN SELECT * FROM tbn WHERE B=1 AND C=1\G |

建立联合索引(a,b,c),where c = 5 是否会用到索引?为什么?
不会。只有索引的第三列 c 被用作查询条件,而前两列 a 和 b 都没有被使用。这不符合最左前缀原则。
1 | EXPLAIN SELECT * FROM tbn WHERE C=5\G |

sql中使用like,如果遵循最左前缀匹配,查询是不是一定会用到索引?
如果查询模式是后缀通配符 LIKE 'prefix%',且该字段有索引,优化器通常会使用索引。否则即便是遵循最左前缀匹配,LIKE 字段也无法命中索引。
如 age = 18 and name LIKE ‘%xxx’,MySQL 会先使用联合索引 age_name 找到 age 符合条件的所有行,然后再全表扫描进行 name 字段的过滤。

type: ref 表示使用索引查找匹配某个值的所有行。

如果是后缀通配符,如 age = 18 and name LIKE 'xxx%',MySQL 会直接使用联合索引 age_name 找到所有符合条件的行。

type 为 range,表示 MySQL 使用了索引范围扫描,filtered 为 100.00%,表示在扫描的行中,所有的行都满足 WHERE 条件。
51.🌟什么是索引下推?
索引下推是指:MySQL 把 WHERE 条件尽可能“下推”到索引扫描阶段,在存储引擎层提前过滤掉不符合条件的记录。

当查询条件包含索引列但未完全匹配时,ICP 会在存储引擎层过滤非索引列条件,以减少回表次数。
传统的查询流程是,存储引擎通过联合索引定位到符合最左前缀条件的主键 ID;回表读取完整数据行并返回给 Server 层;Server 层对所有返回的行进行 WHERE 条件过滤。
有了 ICP 后,存储引擎在索引层直接过滤可下推的条件,仅对符合索引条件的记录回表读取数据,再返回给 Server 层进行剩余条件过滤。
—- 这部分是帮助理解 start,面试中可不背 —-
例如有一张 user 表,建了一个联合索引(name, age),查询语句:select * from user where name like '张%' and age=10;,没有索引下推优化的情况下:
MySQL 会使用索引 name 找到所有 name like '张%' 的主键,根据这些主键,一条条回表查询整行数据,并在 Server 层过滤掉不符合 age=10 的数据行。

启用 ICP 后,InnoDB 会通过联合索引直接筛选出符合条件的主键 ID(name like '张%' and age=10),然后再回表查询整行数据。

换句话说,假设 name like ‘张%’ 找到 10000 行数据,age=10 只有其中 10 行,没有索引下推的情况下,MySQL 会回表 10000 次,读取 10000 行数据,然后在 Server 层过滤掉 9990 行。
而有了索引下推后,MySQL 只会回表 10 次,读取 10 行数据。
我们来验证一下。

从结果中我们可以清楚地看到 ICP 的效果。ICP 开启时,Extra 列显示”Using index condition”,表明过滤条件被下推到存储引擎层。
ICP关闭时,Extra 列仅显示”Using where”,表明过滤条件在服务器层执行。

1 | -- 开启ICP |
实际的性能差距也很大。ICP 开启时,实际扫描行数:1,649 行,执行时间:约12.3 毫秒。关闭时,实际扫描行数:19,959 行,执行时间:约 32.1 毫秒。
Spring 事务的本质其实就是数据库对事务的支持,没有数据库的事务支持,Spring 是无法提供事务功能的。Spring 只提供统一事务管理接口,具体实现都是由各数据库自己实现,数据库事务的提交和回滚是通过数据库自己的事务机制实现。

52.如何查看是否用到了索引?(补充)
可以通过 EXPLAIN 关键字来查看是否使用了索引。
1 | EXPLAIN SELECT * FROM table WHERE column = 'value'; |
如果使用了索引,结果中的 key 值会显示索引的名称。
联合索引 abc,a=1,c=1/b=1,c=1/a=1,c=1,b=1 走不走索引?
ac 能用上索引,条件 a=1 符合最左前缀原则,触发索引的第一列 a;由于跳过了中间列 b,c=1 无法直接利用索引的有序性优化,但可通过索引下推在存储引擎层过滤 c 的条件,减少回表次数。
bc 无法使用索引,只能全表扫描,因为不符合最左前缀原则;acb 虽然顺序是乱的,但 MySQL 优化器会自动重排为 abc,所以能命中索引。
—- 这部分是帮助理解 start,面试中可不背 —-
我们通过实际的 SQL 来验证一下。
示例 1(a=1,c=1):
1 | EXPLAIN SELECT * FROM tbn WHERE A=1 AND C=1\G |

key 是 idx_abc,表明 a=1,c=1 会使用联合索引。Extra: Using index condition 表示 ICP 生效。
示例 2(b=1,c=1):
1 | EXPLAIN SELECT * FROM tbn WHERE B=1 AND C=1\G |

key 是 NULL,表明 b=1,c=1 不会使用联合索引。这是因为查询条件没有遵循最左前缀原则。
示例 3(a=1,c=1,b=1):
1 | EXPLAIN SELECT * FROM tbn WHERE A=1 AND C=1 AND B=1\G |
优化器会自动调整条件顺序为 a=1 AND b=1 AND c=1。

key 是 idx_abc,表明 a=1,c=1,b=1 会使用联合索引。
并且 rows=1,因为 MySQL 优化器会自动重排查询条件,以满足最左前缀原则,直接使用联合索引找出 a=1 AND b=1 AND c=1 的行。
锁
53.🌟MySQL 中有哪几种锁?
MySQL 中有多种类型的锁,可以从不同维度来分类,按锁粒度划分的话,有表锁、行锁。
按照加锁机制划分的话,有乐观锁和悲观锁。按照兼容性划分的话,有共享锁和排他锁。

—- 这部分是帮助理解 start,面试中可不背 —-
表锁:锁定整个表,资源开销小,加锁快,但并发度低,不会出现死锁;适合查询为主、少量更新的场景(如 MyISAM 引擎)。

再细分的话,有表共享读锁(S锁):允许多个事务同时读,但阻塞写操作;表独占写锁(X锁):独占表,阻塞其他事务的读写。

行锁:锁定单行或多行,开销大、加锁慢,可能出现死锁,但并发度高(InnoDB 默认支持)。
再细分的话,有记录锁(Record Lock):锁定索引中的具体记录;间隙锁(Gap Lock):锁定索引记录之间的间隙,防止幻读;临键锁(Next-Key Lock):结合记录锁和间隙锁,锁定一个左开右闭的区间(如 (5, 10])。
共享锁(S锁/读锁),允许多个事务同时读取数据,但阻塞写操作。语法:SELECT ... LOCK IN SHARE MODE
排他锁(X锁/写锁),独占数据,阻塞其他事务的读写。语法:SELECT ... FOR UPDATE。
乐观锁假设冲突少,通过版本号或 CAS 机制检测冲突(如 UPDATE SET version=version+1 WHERE version=old_version)。
悲观锁假设并发冲突频繁,先加锁再操作SELECT FOR UPDATE。
—- 这部分是帮助理解 end,面试中可不背 —-
54.全局锁了解吗?(补充)
全局锁就是对整个数据库实例进行加锁,当执行全局锁定操作时,整个数据库将会处于只读状态,所有写操作都会被阻塞,直到全局锁被释放。
在进行全库备份,或者数据迁移时,可以使用全局锁来保证数据的一致性。
在 MySQL 中,可以使用 FLUSH TABLES WITH READ LOCK 命令来获取全局锁。
执行该命令后,所有表将被锁定为只读状态。记得在完成备份或迁移后,使用 UNLOCK TABLES 命令释放全局锁。
1 | -- 锁定整个数据库 |
表锁了解吗?
了解。
表锁常见于 MyISAM 引擎,InnoDB 也可以手动通过 LOCK TABLES 加锁。
适合读多写少、全表扫描或者表结构变更的场景用。
表锁又可以细分为共享锁和排他锁。共享锁允许多个事务同时读表,但不允许写操作。
1 | LOCK TABLES table_name READ; -- 显式加读锁 |
排他锁只允许一个事务进行写操作,其他事务不能读也不能写。
1 | LOCK TABLES table_name WRITE; -- 显式加写锁 |
MyISAM 在执行 SELECT 时会自动加读锁,执行 INSERT/UPDATE/DELETE 时会加写锁。
对于 InnoDB 引擎,无索引的 UPDATE/DELETE 可能会导致锁升级为表锁。
1 | UPDATE innodb_table SET name='new' WHERE name='old'; -- 全表扫描,退化为表锁 |
执行 ALTER TABLE 时会自动加表锁,阻塞所有读写操作。
55.🌟说说 MySQL 的行锁?
行锁是 InnoDB 存储引擎中最细粒度的锁,它锁定表中的一行记录,允许其他事务访问表中的其他行。
底层是通过给索引加锁实现的,这就意味着只有通过索引条件检索数据时,InnoDB 才能使用行级锁,否则会退化为表锁。

行锁又可以细分为记录锁、间隙锁和临键锁三种形式。通过 SELECT ... FOR UPDATE 可以加排他锁。
1 | START TRANSACTION; |
通过 SELECT ...LOCK IN SHARE MODE 可以加共享锁。
1 | START TRANSACTION; |
select for update 有什么需要注意的?
第一,必须在事务中使用,否则锁会立即释放。
1 | START TRANSACTION; |
第二,使用时必须注意是否命中索引,否则可能锁全表。
1 | -- name 没有索引,会退化为表锁 |
—- 这部分是帮助理解 start,面试中可不背 —-
假设有一张名为 orders 的表,包含以下数据:
1 | CREATE TABLE orders ( |
表中的数据是这样的:

如果我们通过主键索引执行 SELECT FOR UPDATE,确实只会锁定特定的行:
1 | START TRANSACTION; |
由于 id 是主键,所以只会锁定 id=1 这行,不会影响其他行的操作。其他事务依然可以对 id = 2, 3, 4, 5 等行执行更新操作,因为它们没有被锁定。
如果使用 order_no 这个普通索引执行 SELECT FOR UPDATE,也只会锁定特定的行:
1 | START TRANSACTION; |
因为 order_no 是唯一索引,所以只会锁定 order_no=10001 这行,不会影响其他行的操作。
但如果 WHERE 条件是 status=’pending’,而 status 上没有索引:
1 | START TRANSACTION; |
就会退化为表锁,因为在这种情况下,MySQL 需要全表扫描检查每一行的 status。
—- 这部分是帮助理解 end,面试中可不背 —-
说说记录锁吧?
记录锁是行锁最基本的表现形式,当我们使用唯一索引或者主键索引进行等值查询时,MySQL 会为该记录自动添加排他锁,禁止其他事务读取或者修改锁定记录。

例如:
1 |
|
间隙锁了解吗?
间隙锁用于在范围查询时锁定记录之间的“间隙”,防止其他事务在该范围内插入新记录。仅在可重复读及以上的隔离级别下生效,主要用于防止幻读。

—- 这部分是帮助大家理解 start,面试中可不背 —-
例如事务 A 锁定了 (1000,2000) 区间,会阻止事务 B 在此区间插入新记录:
1 | -- 事务A |
假设表 test_gaplock 有 id、age、name 三个字段,其中 id 是主键,age 上有索引,并插入了 4 条数据。
1 | CREATE TABLE `test_gaplock` ( |
间隙锁会锁住:
(−∞, 1):最小记录之前的间隙。(1, 6)、(6, 8)、(8, 12):记录之间的间隙。(12, +∞):最大记录之后的间隙。

假设有两个事务,T1 执行以下语句:
1 | START TRANSACTION; |
T2 执行以下语句:
1 | START TRANSACTION; |
T1 会锁住 (6, 8) 的间隙,防止其他事务在这个范围内插入新记录。
T2 在插入 (7, 7, '王五') 时,会被阻塞,可以在另外一个会话中执行 SHOW ENGINE INNODB STATUS 查看到间隙锁的信息。
执行什么命令会加上间隙锁?
在可重复读隔离级别下,执行FOR UPDATE / LOCK IN SHARE MODE等加锁语句,且查询条件是范围查询时,就会自动加上间隙锁。
1 | -- SELECT ... FOR UPDATE + 范围查询 |
56.临键锁了解吗?
临键锁是记录锁和间隙锁的结合体,锁住的是索引记录和索引记录之间的间隙。

小徐先生的编程世界:临键锁
和间隙锁不同,临键锁的间隙是一个左开右闭区间。例如 (1,3] 表示锁定大于 1 且小于等于 3 的所有记录。
当 InnoDB 执行一个范围查询时,会使用临键锁来锁定满足条件的行数据以及该范围内的间隙。

IServise:临键锁
比如说下面这条语句会锁定 id 在 5 到 10 之间的所有记录,以及这些记录之间的间隙。
1 | SELECT * FROM table WHERE id BETWEEN 5 AND 10 FOR UPDATE; |
MySQL 默认的行锁类型就是临键锁。当使用唯一索引的等值查询匹配到一条记录时,临键锁会退化成记录锁;如果没有匹配到任何记录,会退化成间隙锁。
57.意向锁是什么知道吗?
意向锁是一种表级锁,表示事务打算对表中的某些行数据加锁,但不会直接锁定数据行本身。
由 InnoDB 自动管理,当事务需要添加行锁时,会先在表上添加意向锁。这样当要添加表锁的时候,可以通过查看表上的意向锁,快速判断是否有冲突,而无需逐行检查,从而提高加锁效率。

三分恶面渣逆袭:意向锁
当执行 SELECT ... LOCK IN SHARE MODE 时,会自动加意向共享锁;当执行 SELECT ... FOR UPDATE 时,会自动加意向排他锁。
意向锁之间互相兼容,也不会与行锁冲突。
| 兼容关系 | 意向共享锁 | 意向排他锁 | 共享锁(表级) | 排他锁(表级) |
|---|---|---|---|---|
| 意向共享锁 | 兼容 | 兼容 | 兼容 | 冲突 |
| 意向排他锁 | 兼容 | 兼容 | 冲突 | 冲突 |
| S锁 | 兼容 | 冲突 | 兼容 | 冲突 |
| X锁 | 冲突 | 冲突 | 冲突 | 冲突 |
意向锁的意义是什么?
在没有意向锁的情况下,当事务 A 持有某表的行锁时,如果事务 B 想添加表锁,InnoDB 必须检查表中每一行数据是否被加锁,这种全表扫描的方式效率极低。

IServise:意向锁
有了意向锁之后,事务在加行锁前,先在表上加对应的意向锁;其他事务加表锁时,只需检查表上的意向锁,无需逐行检查。
1 | -- 事务A获取某行的排他锁 |
58.🌟MySQL的乐观锁和悲观锁了解吗?
悲观锁是一种”先上锁再操作”的保守策略,它假设数据被外界访问时必然会产生冲突,因此在数据处理过程中全程加锁,保证同一时间只有一个线程可以访问数据。

牧小农:悲观锁
MySQL 中的行锁和表锁都是悲观锁。

牧小农:悲观锁的处理思路
乐观锁会假设并发操作不会总发生冲突,属于小概率事件,因此不会在读取数据时加锁,而是在提交更新时才检查数据是否被其他事务修改过。

牧小农:乐观锁
乐观锁并不是 MySQL 内置的锁机制,而是通过程序逻辑实现的,常见的实现方式有版本号机制和时间戳机制。通过在表中增加 version 字段或者 timestamp 字段来实现。
-— 这部分是帮助大家理解 start,面试中可不背 —-
当事务 A 已经上锁后,事务 B 会一直等待事务 A 释放锁;如果事务 A 长时间不释放锁,事务 B 就会报错 Lock wait timeout exceeded; try restarting transaction。

牧小农:的实现方式
事务 A 和事务 B 同时读取同一个主键 ID 的数据,版本号为 0;事务 A 将版本号(version=1)作为条件进行数据更新,同时版本号 +1;事务 B 也将 version=1 作为更新条件,发现版本号不匹配,更新失败。

牧小农:乐观锁的实现方式
-— 这部分是帮助大家理解 end,面试中可不背 —-
如何通过悲观锁和乐观锁解决库存超卖问题?
悲观锁通过 SELECT ... FOR UPDATE 在查询时直接锁定记录,确保其他事务必须等待当前事务完成才能操作该行数据。
1 | BEGIN; |
乐观锁通过在表中增加 version 字段作为判断条件。
1 | -- 查询商品信息,获取版本号 |
-— 这部分是帮助大家理解 start,面试中可不背 —-
库存超卖是一个非常经典的问题:
- 事务A查询商品库存,得到库存值为1
- 事务B也查询同一商品库存,同样得到库存值为1
- 事务A基于查询结果执行库存扣减,将库存更新为0
- 事务B也执行库存扣减,将库存更新为-1
悲观锁的关键点:
- 必须在一个事务中执行;
- 通过
SELECT ... FOR UPDATE锁定行,确保其他事务必须等待当前事务完成才能操作该行数据; - 记得给查询条件加索引,避免全表扫描导致锁升级为表锁。
乐观锁的关键点:
- 在表中增加 version 字段;
- 查询时获取当前版本号;
- 更新时检查版本号是否发生了变化。
Java 程序的完整代码示例:
1 |
|
对应的 mapper:
1 |
|
时间戳机制实现的乐观锁:
1 | UPDATE products SET stock=stock-1, update_time=NOW() |
这两种方式都需要保证操作的原子性,需要将多个 SQL 放在同一个事务中执行。
推荐阅读:牧小农:悲观锁和乐观锁
-— 这部分是帮助大家理解 end,面试中可不背 —-
59.遇到过MySQL死锁问题吗,你是如何解决的?
遇到过。MySQL 的死锁是由于多个事务持有资源并相互等待引起的。我通过 SHOW ENGINE INNODB STATUS 查看死锁信息,定位到是加锁顺序不一致导致的,最后通过调整加锁顺序解决了这个问题。

draven.co:死锁的发生
比如说技术派项目中,两个事务分别更新两张表,但是更新顺序不一致。
1 | -- 创建表/插入数据 |
访问相同的资源,但顺序不同,就会导致死锁。

二哥的 Java 进阶之路:死锁
解决办法也很简单,先使用 SHOW ENGINE INNODB STATUS\G; 确认死锁的具体信息,然后调整资源的访问顺序。

二哥的 Java 进阶之路:查看死锁
事务
60.🌟MySQL事务的四大特性说一下?
事务是一条或多条 SQL 语句组成的执行单元。四个特性分别是原子性、一致性、隔离性和持久性。原子性保证事务中的操作要么全部执行、要么全部失败;一致性保证数据从事务开始前的一个一致状态转移到结束后的另外一个一致状态;隔离性保证并发事务之间互不干扰;持久性保证事务提交后数据不会丢失。

北野新津:ACID
详细说一下原子性?
原子性意味着事务中的所有操作要么全部完成,要么全部不完成,它是不可分割的单位。如果事务中的任何一个操作失败了,整个事务都会回滚到事务开始之前的状态,如同这些操作从未被执行过一样。
1 | START TRANSACTION; |
简短回答:原子性要求事务的所有操作要么全部提交成功,要么全部失败回滚,对于一个事务中的操作不能只执行其中一部分。
详细说一下一致性?
一致性确保事务从一个一致的状态转换到另一个一致的状态。
比如在银行转账事务中,无论发生什么,转账前后两个账户的总金额应保持不变。假如 A 账户(100 块)给 B 账户(10 块)转了 10 块钱,不管成功与否,A 和 B 的总金额都是 110 块。
1 | -- 假设 A 账户余额为 100,B 账户余额为 10 |
简短回答:一致性确保数据的状态从一个一致状态转变为另一个一致状态。一致性与业务规则有关,比如银行转账,不论事务成功还是失败,转账双方的总金额应该是不变的。
详细说一下隔离性?
隔离性意味着并发执行的事务是彼此隔离的,一个事务的执行不会被其他事务干扰。事务之间是井水不犯河水的。
隔离性主要是为了解决事务并发执行时可能出现的脏读、不可重复读、幻读等问题。
-— 这部分是帮助大家理解 start,面试中可不背 —-
比如说在读未提交的隔离级别下,会出现脏读现象:一个事务C 读取了事务B 尚未提交的修改数据。如果事务B 最终回滚,事务C 读取的数据就是无效的“脏数据”。
1 | -- 会话 A |

二哥的 Java 进阶之路:读未提交下出现脏读
通过升级隔离级别为读已提交可以解决脏读的问题。
1 | -- 会话 B 修改为读已提交 |

二哥的 Java 进阶之路:读已提交可以解决脏读问题
但会出现不可重复读的问题:事务B 第一次读取某行数据值为X,期间事务C修改该数据为Y并提交,事务B 再次读取时发现值变为Y,导致两次读取结果不一致。
1 | -- 会话 B 修改为读已提交 |

二哥的 Java 进阶之路:读已提交会出现不可重复读的问题
可以通过升级隔离级别为可重复读来解决不可重复读的问题。
1 | -- 会话 B 修改为可重复读 |

二哥的 Java 进阶之路:可重复读级别解决不可重复读的问题
但可重复读级别下仍然会出现幻读的问题:事务B 第一次查询获得 2条数据,事务C 新增 1条数据并提交后,事务B 再次查询时仍然为 2 条数据,但可以更新新增的数据,再次查询时就发现有 3 条数据了。
1 | -- 会话 B 修改为可重复读 |

二哥的 Java 进阶之路:可重复读级别下可能出现幻读
可以通过升级隔离级别为串行化来解决幻读的问题。
1 | -- 会话 B 修改为可串行化 |

二哥的 Java 进阶之路:串行化隔离级别下不会出现幻读问题
| 隔离级别 | 是否会脏读 | 是否会不可重复读 | 是否会幻读 |
|---|---|---|---|
| Read Uncommitted(读未提交) | ✅ 可能 | ✅ 可能 | ✅ 可能 |
| Read Committed(读已提交) | ❌ 不会 | ✅ 可能 | ✅ 可能 |
| Repeatable Read(可重复读) | ❌ 不会 | ❌ 不会 | ✅ 可能(但 InnoDB 已解决) |
| Serializable(可串行化) | ❌ 不会 | ❌ 不会 | ❌ 不会 |
-— 这部分是帮助大家理解 end,面试中可不背 —-
简短回答:多个并发事务之间需要相互隔离,即一个事务的执行不能被其他事务干扰。
详细说一下持久性?
持久性确保事务一旦提交,它对数据所做的更改就是永久性的,即使系统发生崩溃,数据也能恢复到最近一次提交的状态。
MySQL 的持久性是通过 InnoDB 引擎的 redo log 实现的。在事务提交时,InnoDB 会先将修改操作写入 redo log,并刷盘持久化。崩溃后,InnoDB 会通过 redo log 恢复数据,从而保证事务提交成功的数据不会丢失。

Mayank Sharma:可持久化
简短回答:一旦事务提交,则其所做的修改将永久保存到 MySQL 中。即使发生系统崩溃,修改的数据也不会丢失。
61.ACID 靠什么保证的呢?
一句话总结:
ACID 中的原子性主要通过 Undo Log 来实现,持久性通过 Redo Log 来实现,隔离性由 MVCC 和锁机制来实现,一致性则由其他三大特性共同保证。

ACID 的保证机制
详细说说如何保证原子性?
事务对数据进行修改前,会记录一份快照到 Undo Log,如果事务中有任何一步执行失败,系统会读取 Undo Log 将所有操作回滚,恢复到事务开始前的状态,从而保证事务要么全部成功,要么全部失败。

小许 code:undo log保证原子性
1 | 1)BEGIN; |
推荐阅读:庖丁解InnoDB之UNDO LOG
详细说说如何保证持久性?
MySQL 的持久性主要由预写 Redo Log、双写机制、两阶段提交以及 Checkpoint 刷盘机制共同保证。
当事务提交时,MySQL 会先将事务的修改操作写入 Redo Log,并强制刷盘,然后再将内存中的数据页刷入磁盘。这样即使系统崩溃,重启后也能通过 Redo Log 重放恢复数据。

小许 code:redo log 的 WAL,Write-Ahead Logging
在将数据页写入到磁盘时,如果发生崩溃,可能会导致数据页不完整。InnoDB 的数据页大小为16KB,通常大于操作系统的 4KB页大小。
为了解决只写入部分的问题,MySQL 采用了双写机制,脏盘刷页时,先将数据页写入到一个双写缓冲区中,2M 的连续空间,然后再将其写入到磁盘的实际位置。

BookSea:Doublewrite
崩溃恢复时,如果发现数据页不完整,会从双写缓冲区中恢复副本,确保数据页的完整性。如果双写缓存区中的页也不完整的话,会从 Redo Log 中恢复。
在涉及主从复制时,MySQL 通过两阶段提交保证 Redo Log 和 Binlog 的一致性:第一阶段,写入 Redo Log 并标记为 prepare 状态;第二阶段,写入 Binlog 再提交 Redo Log 为 commit 状态。

一树一溪:2PC
崩溃恢复时,如果发现 Redo Log 是 prepare 但 Binlog 完整,则会提交事务;反之会回滚,避免主从不一致。
另外,由于 Redo Log 的容量有限,Checkpoint 机制会定期将内存中的脏页刷到磁盘,这样能减少崩溃恢复时需要处理的 Redo Log 数量。

小许 code:Checkpoint
推荐阅读:深入解析MySQL双写缓冲区、MySQL 事务二阶段提交
详细说说如何保证隔离性?
隔离性主要通过锁机制和 MVCC 来实现。
比如说一个事务正在修改某条数据时,MySQL 会通过临键锁来防止其他事务同时进行修改,避免数据冲突。

阿里云社区:临键锁
同时,临键锁可以防止幻读现象的发生。比如事务 A 查询 id > 10 的记录,那么临键锁不仅会锁住 id=10 的行,还会锁住 10 后面的“间隙”,防止其他事务插入 id=15 的数据。
假如表中的主键有 id: 5, 10, 15, 20, 25,那么 InnoDB 会对以下区间和记录加锁:
| 加锁对象 | 类型 | 锁定含义 |
|---|---|---|
(10, 15] |
临键锁 | 锁住 id=15 和前间隙,防止插入11~14 |
(15, 20] |
临键锁 | 锁住了 id=20 和前间隙 |
(20, 25] |
临键锁 | 锁住了 id=25 和前间隙 |
(25, +∞) |
间隙锁 | 锁住尾部防止插入30等 |
MVCC 主要用来优化读操作,通过保存数据的历史版本,让读操作不需要加锁就能直接读取快照,提高读的并发性能。

小余哥:ReadView
不同的隔离级别对应不同的实现策略,比如说在可重复读隔离级别下,事务第一次查询时会生成一个 Read View,之后所有读操作都复用这个视图,保证多次读取的结果一致。
如何保证一致性呢?
MySQL 的一致性并不是靠某一个机制单独保证的,而是原子性、隔离性和持久性协同作用的结果。
事务会不会自动提交?
是的,MySQL 默认开启了事务自动提交模式。
每条单独的 SQL 语句都会被视为一个独立的事务处理单元;SQL 语句执行成功后会自动执行 COMMIT;执行失败时会自动 ROLLBACK。
可通过 SELECT @@autocommit; 查看当前会话的自动提交状态。

二哥的 Java 进阶之路:@@autocommit
如果需要执行多条 SQL 语句,可以将它们放在一个事务中,使用 START TRANSACTION 开启事务,执行完所有 SQL 语句后手动提交。
1 | START TRANSACTION; |
62.🌟事务的隔离级别有哪些?
隔离级别定义了一个事务可能受其他事务影响的程度,MySQL 支持四种隔离级别,分别是:读未提交、读已提交、可重复读和串行化。

draven.co:事务的四个隔离级别
读未提交会出现脏读,读已提交会出现不可重复读,可重复读是 InnoDB 默认的隔离级别,可以避免脏读和不可重复读,但会出现幻读。不过通过 MVCC 和临键锁,能够防止大多数并发问题。
串行化最安全,但性能较差,通常不推荐使用。
详细说说读未提交?
事务可以读取其他未提交事务修改的数据。也就是说,如果未提交的事务一旦回滚,读取到的数据就会变成了“脏数据”,通常不会使用。

易尘埃:读未提交
什么是读已提交?
读已提交避免了脏读,但可能会出现不可重复读,即同一事务内多次读取同一数据结果会不同,因为其他事务提交的修改,对当前事务是可见的。

易尘埃:读已提交
是 Oracle、SQL Server 等数据库的默认隔离级别。
什么是可重复读?
可重复读能确保同一事务内多次读取相同数据的结果一致,即使其他事务已提交修改。

易尘埃:可重复读
是 MySQL 默认的隔离级别,避免了“脏读”和“不可重复读”,通过 MVCC 和临键锁也能在一定程度上避免幻读。
1 | -- Session A: |
什么是串行化?
串行化是最高的隔离级别,通过强制事务串行执行来解决“幻读”问题。

易尘埃:串行化
但会导致大量的锁竞争问题,实际应用中很少用。
A 事务未提交,B 事务上查询到的是旧值还是新值?
如果 B 是普通的 SELECT,也就是快照读,它读的是旧值,即事务 A 修改前的快照,并且不会阻塞;如果 B 是当前读,比如 SELECT … FOR UPDATE,它会被阻塞直到事务 A 提交或回滚。
1 | -- 会话 A 中,更新王二的余额 |

二哥的 Java 进阶之路:快照读和当前读的差别
怎么更改事务的隔离级别?
MySQL 支持通过 SET 语句修改事务隔离级别,包括全局级别、当前会话,但一般不建议在生产环境中随意修改隔离级别。
测试环境下可以使用 SET SESSION TRANSACTION ISOLATION LEVEL REPEATABLE READ; 可以修改当前会话的隔离级别。
使用 SET GLOBAL TRANSACTION ISOLATION LEVEL READ COMMITTED; 可以修改全局隔离级别,影响新的连接,但不会改变现有会话。
63.事务的隔离级别是如何实现的?
读未提交通过行锁共享锁确保一个事务在更新行数据但没有提交的情况下,其他事务不能更新该行数据,但不会阻止脏读,意味着事务2 可以在事务1 提交之前读取到事务1 修改的数据。

allaroundjava:Read uncommitted
读已提交会在更新数据前加行级排他锁,不允许其他事务写入或者读取未提交的数据,也就意味着事务2 不能在事务 1 提交之前读取到事务1 修改的数据,从而解决脏读的问题。

allaroundjava:Read committed
另外,读已提交会在每次读取数据前都生成一个新的 ReadView,所以会出现不可重复读的问题。
可重复读只在第一次读操作时生成 ReadView,后续读操作都会使用这个 ReadView,从而避免不可重复读的问题。
另外,对于当前读操作,可重复读会通过临键锁来锁住当前行和前间隙,防止其他事务在这个范围内插入数据,从而避免幻读的问题。

allaroundjava:Repeatable read
串行化级别下,事务在读操作时,会先加表级共享锁;在写操作时,会先加表级排他锁。
直到事务结束后才释放锁,这样就能确保事务之间不会相互干扰。
64.🌟请详细说说幻读呢?
幻读是指在同一个事务中,多次执行相同的范围查询,结果却不同。这种现象通常发生在其他事务在两次查询之间插入或删除了符合当前查询条件的数据。

Jenny:Phantom read
-— 这部分是帮助大家理解 start,面试中可以不背 —-
比如说事务 A 在第一次查询某个条件范围的数据行后,事务 B 插入了一条新数据且符合条件范围,事务 A 再次查询时,发现多了一条数据。
我们来验证一下,先创建测试表,插入测试数据。
1 | CREATE TABLE `user_info` ( |
然后我们在事务 A 中执行查询 SELECT * FROM user_info WHERE id > 1;,在事务 B 中插入数据 INSERT INTO user_info (name, gender, email) VALUES ('wanger', '女', 'wanger@163.com');,再在事务 A 中修改刚刚插入的数据 update user_info set gender='男' where id = 4;,最后在事务 A 中再次查询 SELECT * FROM user_info WHERE id > 1;。

二哥的 Java 进阶之路:可以发现产生幻读了
-— 这部分是帮助大家理解 end,面试中可以不背 —-
如何避免幻读?
MySQL 在可重复读隔离级别下,通过 MVCC 和临键锁可以在一定程度上避免幻读。
比如说在查询时显示加锁,利用临键锁锁定查询范围,防止其他事务插入新的数据。
1 | START TRANSACTION; |
其他事务在插入数据时,会被阻塞,直到当前事务提交或回滚。

二哥的 Java 进阶之路:临键锁能防止幻读
-— 这部分是帮助大家理解 start,面试中可以不背 —-
解释一下。
如果查询语句中包含显式加锁(如 FOR UPDATE),InnoDB 会使用当前读,直接读取最新的数据,并加锁。
在范围查询时,InnoDB 不仅会对符合条件的记录加行锁,还会对相邻的索引间隙加间隙锁,从而形成临键锁。

转转技术:临键锁
临键锁可以防止其他事务在间隙中插入新数据,从而避免幻读。
-— 这部分是帮助大家理解 end,面试中可以不背 —-
比如说在执行查询的事务中,不要尝试去更新其他事务插入/删除的数据,利用快照读来避免幻读。

二哥的 Java 进阶之路:只用快照读
-— 这部分是帮助大家理解 start,面试中可以不背 —-
使用 SELECT 查询时,如果没有显式加锁,InnoDB 会使用 MVCC 提供一致性视图。
每个事务在启动时都会生成一个 Read View,用来确定哪些数据对当前事务可见。

Keep It Simple:Read View
其他事务在当前事务启动后插入的新数据不会被当前事务看到,因此不会出现幻读。
-— 这部分是帮助大家理解 end,面试中可以不背 —-
什么是当前读呢?
当前读是指读取记录的最新已提交版本,并且在读取时对记录加锁,确保其他并发事务不能修改当前记录。
比如 SELECT ... LOCK IN SHARE MODE、SELECT ... FOR UPDATE,以及 UPDATE、DELETE,都属于当前读。
为什么 UPDATE 和 DELETE 也属于当前读?
因为更新、删除这些操作,本质上不仅是写操作,还需要在写之前读取数据,然后才能修改或删除。为了保证修改的是最新的数据,并防止并发冲突,InnoDB 必须读取最新版本的数据并加锁,因此 UPDATE 和 DELETE 也属于当前读。

溪水静幽:当前读
| SQL语句 | 是否当前读 | 是否加锁 |
|---|---|---|
SELECT * FROM user WHERE id=1 |
❌ 否 | ❌ 否 |
SELECT * FROM user WHERE id=1 FOR UPDATE |
✅ 是 | ✅ 加排他锁 |
SELECT * FROM user WHERE id=1 LOCK IN SHARE MODE |
✅ 是 | ✅ 加共享锁 |
UPDATE user SET ... WHERE id=1 |
✅ 是 | ✅ 加排他锁 |
DELETE FROM user WHERE id=1 |
✅ 是 | ✅ 加排他锁 |
什么是快照读呢?
快照读是 InnoDB 通过 MVCC 实现的一种非阻塞读方式。当事务执行 SELECT 查询时,InnoDB 并不会直接读当前最新的数据,而是根据事务开始时生成的 Read View 去判断每条记录的可见性,从而读取符合条件的历史版本。

爱吃鱼饼的猫:快照读
| SQL | 是否快照读? | 说明 |
|---|---|---|
SELECT * FROM t WHERE id=1 |
✅ 是 | 快照读 |
SELECT * FROM t WHERE id=1 FOR UPDATE |
❌ 否 | 当前读,读取最新版本并加锁 |
UPDATE / DELETE |
❌ 否 | 当前读,必须读取当前版本并加锁 |
INSERT |
❌ 否 | 写操作,不存在历史版本 |
65.🌟MVCC 了解吗?
MVCC 指的是多版本并发控制,每次修改数据时,都会生成一个新的版本,而不是直接在原有数据上进行修改。并且每个事务只能看到在它开始之前已经提交的数据版本。

天瑕:undo log 版本链和 ReadView
这样的话,读操作就不会阻塞写操作,写操作也不会阻塞读操作,从而避免加锁带来的性能损耗。
其底层实现主要依赖于 Undo Log 和 Read View。
每次修改数据前,先将记录拷贝到Undo Log,并且每条记录会包含三个隐藏列,DB_TRX_ID 用来记录修改该行的事务 ID,DB_ROLL_PTR 用来指向 Undo Log 中的前一个版本,DB_ROW_ID 用来唯一标识该行数据(仅无主键时生成)。

guozhchun:额外的存储信息
每次读取数据时,都会生成一个 ReadView,其中记录了当前活跃事务的 ID 集合、最小事务 ID、最大事务 ID 等信息,通过与 DB_TRX_ID 进行对比,判断当前事务是否可以看到该数据版本。

luozhiyun:ReadView
请详细说说什么是版本链?
版本链是指 InnoDB 中同一条记录的多个历史版本,通过 DB_ROLL_PTR 字段将它们像链表一样串起来,用来支持 MVCC 的快照读。

二哥的 Java 进阶之路:版本链
假设有一张hero表,表中有这样一行记录,name 为张三,city 为帝都,插入这行记录的事务 id 是 80。
此时,DB_TRX_ID的值就是 80,DB_ROLL_PTR的值就是指向这条 insert undo 日志的指针。

三分恶面渣逆袭:DB_ROLL_PTR
接下来,如果有两个DB_TRX_ID分别为100、200的事务对这条记录进行了update操作,那么这条记录的版本链就会变成下面这样:

三分恶面渣逆袭:update 操作
也就是说,当更新一行数据时,InnoDB 不会直接覆盖原有数据,而是创建一个新的数据版本,并更新 DB_TRX_ID 和 DB_ROLL_PTR,使它们指向前一个版本和相关的 undo 日志。
这样,老版本的数据就不会丢失,可以通过版本链找到。
由于 undo 日志会记录每一次的 update,并且新插入的行数据会记录上一条 undo 日志的指针,所以可以通过 DB_ROLL_PTR 这个指针找到上一条记录,这样就形成了一个版本链。

三分恶面渣逆袭:版本链
请详细说说什么是ReadView?
ReadView 是 InnoDB 为每个事务创建的一份“可见性视图”,用于判断在执行快照读时,哪些数据版本是当前这个事务可以看到的,哪些不能看到。

二哥的 Java 进阶之路:ReadView
当事务开始执行时,InnoDB 会为该事务创建一个 ReadView,这个 ReadView 会记录 4 个重要的信息:
- creator_trx_id:创建该 ReadView 的事务 ID。
- m_ids:所有活跃事务的 ID 列表,活跃事务是指那些已经开始但尚未提交的事务。
- min_trx_id:所有活跃事务中最小的事务 ID。它是 m_ids 数组中最小的事务 ID。
- max_trx_id :事务 ID 的最大值加一。换句话说,它是下一个将要生成的事务 ID。
ReadView 是如何判断记录的某个版本是否可见的?
会通过三个步骤来判断:

二哥的 Java 进阶之路:ReadView判断规则
①、如果某个数据版本的 DB_TRX_ID 小于 min_trx_id,则该数据版本在生成 ReadView 之前就已经提交,因此对当前事务是可见的。
②、如果 DB_TRX_ID 大于 max_trx_id,则表示创建该数据版本的事务在生成 ReadView 之后开始,因此对当前事务不可见。
③、如果 DB_TRX_ID 在 min_trx_id 和 max_trx_id 之间,需要判断 DB_TRX_ID 是否在 m_ids 列表中:
- 不在,表示创建该数据版本的事务在生成 ReadView 之后已经提交,因此对当前事务也是可见的。
- 在,表示事务仍然活跃,或者在当前事务生成 ReadView 之后才开始,因此是不可见的。

小许 code:可见性匹配规则
举个实际的例子。
读事务开启了一个 ReadView,这个 ReadView 里面记录了当前活跃事务的 ID 列表(444、555、665),以及最小事务 ID(444)和最大事务 ID(666)。当然还有自己的事务 ID 520,也就是 creator_trx_id。
它要读的这行数据的写事务 ID 是 x,也就是 DB_TRX_ID。
- 如果 x = 110,显然在 ReadView 生成之前就提交了,所以这行数据是可见的。
- 如果 x = 667,显然是未知世界,所以这行数据对读操作是不可见的。
- 如果 x = 519,虽然 519 大于 444 小于 666,但是 519 不在活跃事务列表里,所以这行数据是可见的。因为 519 是在 520 生成 ReadView 之前就提交了。
- 如果 x = 555,虽然 555 大于 444 小于 666,但是 555 在活跃事务列表里,所以这行数据是不可见的。因为 555 不确定有没有提交。
可重复读和读已提交在 ReadView 上的区别是什么?
可重复读:在第一次读取数据时生成一个 ReadView,这个 ReadView 会一直保持到事务结束,这样可以保证在事务中多次读取同一行数据时,读取到的数据是一致的。

程序员x:readview 在可重复读和读已提交下的不同
读已提交:每次读取数据前都生成一个 ReadView,这样就能保证每次读取的数据都是最新的。
推荐阅读:搞懂Mysql之InnoDB MVCC
如果两个 AB 事务并发修改一个变量,那么 A 读到的值是什么,怎么分析。
事务 A 在读取时是否能读到事务 B 的修改,取决于 A 是快照读还是当前读。如果是快照读,InnoDB 会使用 MVCC 的 ReadView 判断记录版本是否可见,若事务 B 尚未提交或在 A 的视图不可见,则 A 会读到旧值;如果是当前读,则需要加锁,若 B 已提交可直接读取,否则 A 会阻塞直到 B 结束。
高可用
66.MySQL数据库读写分离了解吗?
读写分离就是把“写操作”交给主库处理,“读操作”分给多个从库处理,从而提升系统并发性能。

三分恶面渣逆袭:读写分离
应用层通过中间件(如 MyCat、ShardingSphere)自动路由请求,将 INSERT / UPDATE / DELETE 等写操作发送给主库,将 SELECT 查询操作发送给从库。
1 | // 示例:Java中通过不同数据源切换 |
主库将数据变更通过 binlog 同步到从库,从而保持数据一致性。

轻风博客:主从同步
主库 dump_thread 线程通过 TCP 将 binlog 推送给从库,从库 io_thread 线程,接收主库 binlog,写入 relay log,从库 sql_thread 线程读取 relay log,并顺序执行 SQL 语句,更新从库数据。
67.读写分离的实现方式有哪些?
实现读写分离有三种方式:最简单的是在应用层手动控制主从数据源,适用于小型项目;

三分恶面渣逆袭:业务代码封装
中等项目是通过 Spring + 多数据源插件、AOP 注解自动路由;
大型系统通常使用中间件,如 ShardingSphere、MyCat,支持自动路由、负载均衡、故障转移等功能。

三分恶面渣逆袭:数据库中间件
Mycat 的读写分离功能依赖于 MySQL 的主从复制架构:
- writeHost: 表示主节点,负责处理所有的 DML SQL 语句,如 INSERT、UPDATE 和 DELETE。
- readHost: 表示从节点,负责处理查询 SQL 语句(如 SELECT),以实现读写分离。
正常情况下,Mycat 会将第一个配置的 writeHost 作为默认的写节点。所有的 DML SQL 语句会被发送到此默认写节点执行。

鲲鹏:Mycat for MySQL 读写分离
写节点完成数据写入后,通过 MySQL 的主从复制机制,将数据同步到所有从节点,确保主从数据一致性。
68.主从复制原理了解吗?
MySQL 的主从复制是一种数据同步机制,用于将数据从主数据库复制到一个或多个从数据库。

三分恶面渣逆袭:主从复制
主库执行事务提交时,将数据变更以事件形式记录到 Binlog。从库通过 I/O 线程从主库的 Binlog 中读取变更事件,并将这些事件写入到本地的中继日志文件中,SQL 线程会实时监控中继日志的内容,按顺序读取并执行这些事件,从而保证从库与主库数据一致。
69.主从同步延迟怎么处理?
主从同步延迟是因为从库需要先接收 binlog,再执行 SQL 才能同步主库数据,在高并发写或网络抖动时容易出现延迟,导致读写不一致。
第一种解决方案:对一致性要求高的查询(如支付结果查询)可以直接走主库。
1 | // 伪代码示例 |
第二种解决方案:对于非关键业务允许短暂数据不一致,可以提示用户“数据同步中,请稍后刷新”,然后借助异步通知机制替代实时查询。
1 | // 伪代码示例 |
第三种解决方案:采用半同步复制,主库在事务提交时,要等至少一个从库确认收到 binlog(但不要求执行完成),才算提交成功。

骏马金龙:半同步复制
请说说半同步复制的流程?
第一步,主库安装半同步插件:
1 | INSTALL PLUGIN rpl_semi_sync_master SONAME 'semisync_master.so'; |
第二步,主库启用半同步复制并设置超时时间:
1 | SET GLOBAL rpl_semi_sync_master_enabled = 1; |
主库 my.cnf 配置示例:
1 | [mysqld] |
第三步,从库安装半同步插件:
1 | INSTALL PLUGIN rpl_semi_sync_slave SONAME 'semisync_slave.so'; |
第四步,从库启用半同步复制:
1 | SET GLOBAL rpl_semi_sync_slave_enabled = 1; |
从库 my.cnf 配置示例:
1 | [mysqld] |
70.🌟你们一般是怎么分库的呢?
分库的策略有两种,第一种是垂直分库:按照业务模块将不同的表拆分到不同的库中,比如说用户、登录、权限等表放在用户库中,商品、分类、库存放在商品库中,优惠券、满减、秒杀放在活动库中。

三分恶面渣逆袭:垂直分库
第二种是水平分库:按照一定的策略将一个表中的数据拆分到多个库中,比如哈希分片和范围分片,对用户 id 进行取模运算或者范围划分,将数据分散到不同的库中。

三分恶面渣逆袭:水平分库
贴一段使用 ShardingSphere 的 inline 算法定义分片规则:
1 | rules: |
71.🌟那你们是怎么分表的?
当单表超过 500 万条数据,就可以考虑水平分表了。比如说我们可以将文章表拆分成多个表,如 article_0、article_9999、article_19999 等。

三分恶面渣逆袭:表拆分
在技术派实战项目中,我们将文章的基本信息和内容详情做了垂直分表处理,因为文章的内容会占用比较大的空间,在只需要查看文章基本信息时把文章详情也带出来的话,就会占用更多的网络 IO 和内存导致查询变慢;而文章的基本信息,如标题、作者、状态等信息占用的空间较小,很适合不需要查询文章详情的场景。

二哥的 Java 进阶之路:文章和详情垂直分表
72.水平分库分表的分片策略有哪几种?
常见的分片策略有三种,范围分片、Hash 分片和路由分片。
范围分片是根据某个字段的值范围进行水平拆分。适用于分片键具有连续性的场景。

三分恶面渣逆袭:范围分片
比如说将 user_id 作为分片键:
- 1 ~ 10000 → db1.user_1
- 10001 ~ 20000 → db2.user_2
Hash 分片是指通过对分片键的值进行哈希取模,将数据均匀分布到多个库表中,适用于分片键具有离散性的场景。

三分恶面渣逆袭:Hash 分片
比如说我们一开始规划好了 4 个表,那么就可以简单地通过取模来实现分表:
1 | public String getTableNameByHash(long userId) { |
路由分片是通过路由配置来确定数据应该存储在哪个库表,适用于分片键不规律的场景。

三分恶面渣逆袭:配置路由
比如说我们可以通过 order_router 表来确定订单数据存储在哪个表中:
| order_id | table_id |
|---|---|
| xxxx | table_1 |
| yyyy | table_2 |
| zzzz | table_3 |
73.不停机扩容怎么实现?
第一个阶段:新旧库同时写入,确保数据实时同步;可以借助消息队列实现异步补偿,幂等避免重复写入。读操作仍然走旧库。

三分恶面渣逆袭:数据同步和校验
代码参考:
1 |
|
第二个阶段,通过 Canal 或者自研脚本将旧库的历史数据同步到新库。关键业务在查询时同时查询新旧库,进行数据校验,确保一致性。
1 | public List<Order> getOrders(Long userId) { |
第三个阶段,在确认新库数据一致性后,逐步将读请求切换到新库,然后下线旧库。

三分恶面渣逆袭:下线旧库
74.常用的分库分表中间件有哪些?
常用的分库分表中间件有 ShardingSphere 和 Mycat。
①、ShardingSphere 最初由当当开源,后来贡献给了 Apache,其子项目 Sharding-JDBC 主要在 Java 的 JDBC 层提供额外的服务。无需额外部署和依赖,可理解为增强版的 JDBC 驱动,完全兼容 JDBC 和各种 ORM 框架。

AWS:Sharding-JDBC
②、Mycat 是由阿里巴巴的一款产品 Cobar 衍生而来,可以把它看作一个数据库代理。

piwenfei:mycat
推荐阅读:mycat 介绍
75.你觉得分库分表会带来什么问题呢?
第一,跨库事务无法依赖单机 MySQL 的 ACID 特性,需要使用分布式事务解决方案,如 Seata 的 AT 模式、TCC 模式等。

PmHub 项目中 Seata
第二,跨库后无法使用 JOIN 联表查询。可以在业务层进行拼接,或者把需要联表查询的数据放到 ES 中。
1 | // Java 代码示例 |
第三,自增 ID 在分片场景下容易冲突,需要使用全局唯一方案。
数据库表被切分后,不能再依赖数据库自身的主键生成机制,所以需要一些手段来保证全局主键唯一。比如说雪花算法、京东的 JD-hotkey。

京东的 JD-hotkey
你们项目中的分布式主键 id 是怎么生成的?
在技术派项目中,我们在雪花算法的基础上实现了一套自定义的 ID 生成方案,通过更改时间戳单位、ID 长度、workId 与 dataCenterId 的分配比例,ID 生成的延迟降低了 20%;满足了分布式环境下 ID 的唯一性。

技术派:自定义雪花算法算法
雪花算法具体是怎么实现的?
雪花算法是 Twitter 开源的分布式 ID 生成算法,其核心思想是:使用一个 64 位的数字来作为全局唯一 ID。
- 第 1 位是符号位,永远是 0,表示正数。
- 接下来的 41 位是时间戳,记录的是当前时间戳减去一个固定的开始时间戳,可以使用 69 年。
- 然后是 10 位的工作机器 ID。
- 最后是 12 位的序列号,每毫秒最多可生成 4096 个 ID。

技术派:雪花算法
大致的实现代码如下所示:
1 | public class SnowflakeIdGenerator { |
运维
76.百万级别以上的数据如何删除?
在处理百万级别的数据删除时,大范围的 DELETE 语句往往会造成锁表时间长、事务日志膨胀等问题。
可以采用批量删除的方案,将删除操作分成多个小批次进行处理。
1 | public void batchDelete(String tableName, String condition, int batchSize) { |
也可以采用创建新表替换原表的方式,把需要保留的数据迁移到新表中,然后删除旧表。
简单的方案:
1 | -- 1. 创建新表结构(包含索引) |
加入检查表空间、分批导入数据、验证数据一致性等步骤:
1 | -- 1. 在执行之前先检查空间是否足够 |
77.千万级大表如何添加字段?
在低版本的 MySQL 中,千万级数据量的表中添加字段时,直接使用 ALTER TABLE 命令会导致长时间锁表、甚至数据库崩溃等。
可以使用 Percona Toolkit 的 pt-online-schema-change 来完成,它通过创建临时表、逐步同步数据并使用触发器捕获变更来实现。
1 | pt-online-schema-change --alter "ADD COLUMN new_column datatype" D=database,t=your_table --execute |
对于 MySQL 8.0+ 版本,可以直接通过 ALTER TABLE 来完成,因为加入了 INSTAN 算法,添加列并不会长时间锁表。
1 | ALTER TABLE your_table ADD COLUMN new_column datatype; |
如果没有指定 ALGORITHM=INSTANT 算法,MySQL 会先尝试 INSTANT 算法;如果无法完成,会切换到 INPLACE 算法;如果仍然无法完成,会尝试 COPY 算法。

截图来自MySQL官网:由腾讯游戏 DBA 团队贡献
78.MySQL 导致 cpu 飙升的话,要怎么处理呢?
我通常先通过 top 命令确认是否是 mysqld 的进程占用。

top -pid $(pgrep mysqld)
然后通过 SHOW PROCESSLIST 和慢查询日志定位是否存在耗时 SQL,再配合 explain 和 performance_schema 分析 SQL 是否命中索引,是否存在临时表和排序。
1 | -- 使用 EXPLAIN 分析SQL执行计划 |
最终通过 SQL 优化、加索引、分批操作等手段逐步优化。
SQL 题
79.一张表:id,name,age,sex,class,sql 语句:所有年龄为 18 的人的名字?找到每个班年龄大于 18 有多少人?找到每个班年龄排前两名的人?(补充)
第一步,建表:
1 | CREATE TABLE students ( |
第二步,插入数据:
1 | INSERT INTO students (name, age, sex, class) VALUES |
所有年龄为 18 的人的名字?
1 | SELECT name FROM students WHERE age = 18; |
这条 SQL 语句从表中选择age等于 18 的所有记录,并返回这些记录的name字段。

二哥的 Java 进阶之路:找出age=18的记录
如果可以的话,可以给 age 字段加上索引。
1 | ALTER TABLE students ADD INDEX age_index (age); |
找到每个班年龄大于 18 有多少人?
1 | SELECT class, COUNT(*) AS number_of_students |
这条 SQL 语句先筛选出年龄大于 18 的记录,然后按class分组,并通过 count 统计每个班的学生数。

二哥的 Java 进阶之路:找出年龄大于 18 的人
找到每个班年龄排前两名的人?
这个查询稍微复杂一些,需要使用子查询和去重 DISTINCT。
1 | SELECT a.class, a.name, a.age |
这条 SQL 语句首先从students表中选择class、name和age字段,然后使用子查询计算每个班级中年龄排前两名的学生。

二哥的 Java 进阶之路:排名前两名的学生
80.有一个查询需求,MySQL 中有两个表,一个表 1000W 数据,另一个表只有几千数据,要做一个关联查询,如何优化
第一步,为关联字段建立索引,确保 on 连接的字段都有索引。
1 | ALTER TABLE big_table ADD INDEX idx_small_id(small_id); |
第二步,小表驱动大表,将小表放在 JOIN 的左边(驱动表),大表放在右边。
1 | SELECT ... FROM small_table s |
81.新建一个表结构,创建索引,将百万或千万级的数据使用 insert 导入该表,新建一个表结构,将百万或千万级的数据使用 isnert 导入该表,再创建索引,这两种效率哪个高呢?或者说用时短呢?
先说结论:
在大数据量导入场景下,先导入数据,后建索引的效率显著高于先建索引,后导入数据的效率。
来,实操。
先创建一个表,然后创建索引,执行插入语句,来看看执行时间(100 万数据在我本机上执行时间比较长,我们就用 10 万条数据来测试)。
1 | CREATE TABLE test_table ( |
总的时间 13.93+0.01+0.01+0.01=13.96 秒。

二哥的 Java 进阶之路:先索引再插入
接下来,我们再创建一个表,执行插入操作,然后创建索引。
1 | CREATE TABLE test_table_no_index ( |
来看一下总的时间,0.01+0.00+13.08+0.18=13.27 秒。

二哥的 Java 进阶之路:先插入再索引
先插入数据再创建索引的方式比先创建索引再插入数据要快一点。
然后时间差距很微小,主要是因为我们插入的数据少。说一下差别。
- 先插入数据再创建索引:在没有索引的情况下插入数据,数据库不需要在每次插入时更新索引。
- 先创建索引再插入数据:数据库需要在每次插入新记录时维护索引结构,随着数据量的增加,索引的维护会导致额外的性能开销。
MySQL是先建立索引好还是先插入数据好?
如果是小批量插入,可以先建索引;但在大数据量数据导入场景下,推荐先插入数据再建索引。
因为索引是基于 B+ 树的,大量插入时如果提前建索引,会频繁触发页分裂和索引结构调整,影响性能。
插入完成后统一构建索引,MySQL 会按顺序批量生成索引结构,速度更快、资源消耗更低。
82.什么是深分页,select * from tbn limit 1000000000 这个有什么问题,如果表大或者表小分别什么问题
深分页是指在 MySQL 中获取比较靠后的数据页,比如第 1000 页、第 10000 页等。特别是使用 LIMIT offset,count 这种方式,当 offset 特别大,就会带来严重的性能问题。
对于 SELECT * FROM tbn LIMIT 1000000,10,这样的查询语句来说,MySQL 会:
- 从表中读取第一条记录,判断是否满足 where 条件;如果满足,计数器+1;否则直到 计数器累计到 1000000 时才开始真正取数据
- 再继续获取 10 条数据,返回
性能会非常差,因为需要从头扫描,无法利用索引优化,并且需要抛弃大量不需要的数据,占用大量的内存和 CPU 资源。
可以借助主键索引分页进行优化:
1 | SELECT * FROM tbn |
或者记住上次分页的最大 ID,然后再查询:
1 | SELECT * FROM tbn |
83.SQL 题:一个学生成绩表,字段有学生姓名、班级、成绩,求各班前十名
第一步,建表:
1 | CREATE TABLE student_scores ( |
第二步,插入数据:
1 | INSERT INTO student_scores (student_name, class, score) VALUES |
第三步,查询各班前十名。如果 MySQL 是 8.0 以下版本,不支持窗口函数,可以通过在查询中维护班级当前处理状态和排名,实现分组内按成绩排序并打标号,再取前十名。
1 | SET @cur_class = NULL, @cur_rank = 0; |
| 步骤 | 解释 |
|---|---|
| @cur_class 变量 | 记录当前正在处理的班级 |
| @cur_rank 变量 | 记录当前班级的排名,默认 0 |
IF(@cur_class = class, @cur_rank + 1, 1) |
如果班级没变,就排名 +1;如果换了新班级,排名从 1 重新开始 |
@cur_class := class |
更新当前班级变量,保持班级变化跟踪 |
ORDER BY class, score DESC |
必须先按班级升序、成绩降序排好,才能保证变量正确打排名 |
外层 WHERE rank <= 10 |
只取每班前十名 ✅ |

二哥的 Java 进阶之路:排名前十
如果是 MySQL 8.0+ 版本,可以使用窗口函数来完成:
1 | SELECT student_name, class, score |
| SQL 用到的技术 | 说明 |
|---|---|
ROW_NUMBER() OVER (PARTITION BY class ORDER BY score DESC) |
给每个班独立打排名,从 1 开始 |
| 子查询 tmp | 用来临时生成带有 rn(排名)的数据集 |
外层 WHERE rn <= 10 |
选出每个班排名前 10 的学生 |
ORDER BY score DESC |
成绩高排前面,符合常规排名逻辑 |

二哥的 Java 进阶之路:窗口函数


